7.2.3 Carbon reduction and emission reduction process
Boğaziçi University's Carbon Management and Emission Reduction Process
Carbon Neutral University Commitment
Boğaziçi University has a comprehensive process for carbon management and reducing carbon dioxide emissions. The University has developed strategies that aim to reduce building-related carbon emissions by 50% by 2030 and to achieve a net zero carbon emission target by 2050. In line with these targets, various methods and action plans are implemented.
The carbon management and emission reduction process has been formalised with a proposal submitted to the Rectorate of the University, and in this process, energy efficiency, sustainable energy use and projects to minimise carbon emissions are carried out on all campuses of the University. These projects play an important role in achieving Boğaziçi University's sustainability goals.
One of the most notable projects of the university is the INDEPENDENT Project, the first carbon negative biorefinery in Turkey and Europe. Located at Boğaziçi University Kilyos Sarıtepe Campus, this biorefinery has the capacity to capture and use approximately 1200 tonnes of carbon dioxide per year using microalgae technology. With this project, sustainable solutions are developed in many areas such as energy, health, agriculture and food, and carbon emissions are reduced.
The work in this process not only reduces the university's own emissions, but is also supported by national and international collaborations. Boğaziçi University's carbon reduction and emission reduction process includes a wide range of strategies to achieve sustainability goals and is a pioneer among Turkey's environmentally friendly projects.
You can find more information about these studies and content on Boğaziçi University's carbon reduction processes from the links below:
- Boğaziçi University Carbon Management and Emission Reduction Process
- INDEPENDENT Project Introduction Video
- ‘From Europe to Anatolia’ Programme Broadcast on NTV
Boğaziçi University's projects in this field are funded within the framework of the financial co-operation between the European Union and Turkey and attract a great deal of international attention. In this way, the university has assumed a pioneering role in developing environmentally friendly and sustainable projects.




2024 Sustainability Report SDG-7 (Related Section)
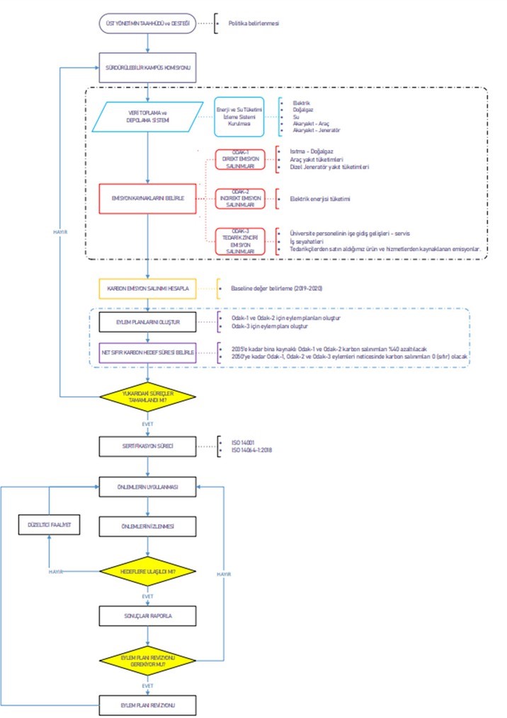
Carbon Net Zero Action Plan and Current Practices for Emission Reduction

Net Zero Carbon Emission Target Action Plan Flow Chart
SCOPE-1 and SCOPE-2 Action Plan
Optimising the use of space
- Making sure that we use our buildings intensively enables us to use less energy per person.
Organising user awareness activities for energy saving issues
- ISO 50001 training activities
- User awareness raising - field technical staff on monthly basis, energy efficiency awareness raising activity for student components once a year
- Changing user habits
- Adjustment and stabilisation of indoor temperatures in accordance with standards
- Optimisation of hot water usage time for showers - shower duration of 4 minutes
- Switching off devices and lighting during non-use hours
- Spreading awareness of the use of electrical appliances for seven years or more.
Implementation of energy efficiency action plans - Implementation of ISO 50001 action plans
- Lighting LED conversion and automation Increasing boiler and boiler efficiencies
- Thermostatic valve applications
- Minimising heat losses from building thermal insulation Centralisation of distributed air conditioning systems
- Energy efficient building designs and applications
- Design and implementation of new building designs with integrated building design philosophy
- Application standardisation
- Overhaul of building heating systems
- PV - Air Source Heat Pump integrated systems
Electric energy supply
- Procurement of electrical energy from Renewable Energy Certified Energy supply companies - primarily consumers with annual consumption over 1.000.000 kWh
Investment in renewable energy sources
- Investment priority for rooftop PV applications
- Establishment of an additional wind power plant in Sarıtepe campus (Our proposal is 5 MW - It meets 50% of the total electricity consumption of the university).
Providing on-campus transport with electric vehicles
Making grey water waste facilities functional
FOCUS-3 Action Plan
- Commuting of university staff - shuttle route optimisation
- Procurement of printed publications from Recycling Certified suppliers
- e-books, e-journals and article databases are purchased more than printed sources
- Ethical and sustainable food
- Vegan or vegetarian catering a certain number of days a week
- Avoid over-processed meat substitute options, favouring instead high- protein whole foods such as lentils, chickpeas and beans
Kilyos Sarıtepe Campus
Renewable Energy and Carbon-Negative Solutions
Kilyos Sarıtepe Campus, where important steps have been taken in line with sustainability goals, has been carbon neutral since 2015. Projects supported by national and international collaborations play a leading role in the process of reducing carbon emissions.
Boğaziçi University Wind Power Plant (BÜRES)
Kilyos Sarıtepe Campus became the first university campus in the world to meet all its electricity needs from its own and self-operated wind power plant with the wind turbine installed as part of the Boğaziçi University Wind Power Plant (BÜRES) project. Thanks to its 1 MW wind turbine, Kilyos Sarıtepe Campus generates 40% more electricity than its annual electricity consumption, preventing approximately 900 tonnes of carbon emissions in a year and saving 1 million kWh of energy. It is planned to install an additional 5 MW wind turbine on the campus, and it is estimated that this turbine will meet 50% of the total electricity consumption of the University. In this case, 4310 tonnes of carbon emissions will be prevented annually and a transition from carbon neutral to carbon negative will be achieved.
Click here for detailed information:
https://yapiisleri.bogazici.edu.tr/bogazici-universitesi-ruzgar-enerji-santrali

Europe's first and only carbon-negative biorefinery
Since 2015, the INDEPENDENT project, which started its operations in 2021 at Boğaziçi University Sarıtepe Campus, which has been carbon-neutral since 2021, has the distinction of being the first carbon-negative biorefinery in Europe by providing an annual carbon dioxide capture and utilisation capacity of approximately 1200 tonnes. With the introduction of algae-based alternative products in the energy, food, health, environment, agriculture and livestock sectors, double-win sustainability is achieved by saving all resources that consume fossil energy in production.

Click here for detailed information:
https://independent.bogazici.edu.tr/tr/avrupanin-ilk-karbon-negatif-biyorafinerisi
Photovoltaic Panel Applications
Solar energy produces clean energy compared to fossil fuels and contributes to the fight against climate change by reducing carbon emissions. Electricity is generated by photovoltaic panels placed on the roof, and some of the electricity consumed in the buildings is met from this system. Currently used photovoltaic panels are located in North Campus Dormitory 3, North Campus Dormitory 4, South Campus Faculty of Economics and Administration, Kandilli Campus National Earthquake Monitoring Centre (UDIM) Tsunami Monitoring Building and Tarsus Gözlükule Excavations Research Centre buildings. New Solar Energy Systems are planned to be installed within the scope of KABEV (Energy Efficiency in Public Buildings Project) and KADEV (Earthquake Resistance and Energy Efficiency in Public Buildings) Projects.

Click here for detailed information:
https://yapiisleri.bogazici.edu.tr/bogazici-universitesi-gunes-enerji-santrali
Solar Collector Hot Water System
Solar collector hot water systems consist of planar collectors that collect solar energy, a tank where the heated water is collected and insulated pipes that provide the connection between these two parts, pump and controller. Thanks to the solar collector hot water system, 22% of the hot water needs of the 1st Men's Dormitory and 100% of the hot water needs of the Tarsus Gözlükule Excavations Research Centre are met.

Click here for detailed information:
https://yesilkampus.bogazici.edu.tr/tr/content/gunes-kollektorlu-sicak-su-sistemi
Energy Consumption Reduction and Efficiency Strategies
Boğaziçi University Department of Construction and Technical Affairs implements a comprehensive energy efficiency plan to reduce energy consumption on campuses and achieve sustainability goals based on the Boğaziçi University Energy Management Unit Directive and the Savings Target and Implementation Guide in Public Buildings. Our university, which hasISO 50001 Energy Management System Certificate, creates energy efficiency action plans every year and implements these plans effectively. Annual information on energy management activities and energy use is sent to the Ministry of Energy and Natural Resources until the end of March every year and data entries are made to the Energy Efficiency Portal.
Applications
Boğaziçi University's sustainability strategies and practices ensure more efficient use of resources and minimise environmental impacts by reducing energy consumption. These efforts aim to leave a more sustainable world for the future by raising awareness of energy efficiency both on campuses and throughout society. Some of the practices we have implemented as a university are as follows:
South Natural Gas Revision
Within the scope of boiler rooms and natural gas installation works in the South Campus, the natural gas installations of 26 boiler rooms and 9 combi boiler areas were renewed. The skid station was cancelled and new natural gas lines were installed in the relevant areas, the main lines were installed by İGDAŞ and the branch lines were installed by the contractor company. The system has been modernised by using 75 condensing type boilers in total.

Click for detailed information:
https://yapiisleri.bogazici.edu.tr/guney-dogal-gaz-revizasyonu
LED Conversion
With the use of LED technology, the energy consumption of the campus is reduced and the environmental impact is minimised, while at the same time creating a brighter and safer environment.

Click here to see the list of buildings with LED transformation:
https://yapiisleri.bogazici.edu.tr/led-donusumu
Grey Water Collection
The grey water collection system reduces the need for clean water by reusing used and treated water in areas such as toilets and garden irrigation. Thus, it reduces the energy consumption of centralised water treatment plants and contributes to energy efficiency by supporting the on-site use of water.
Click here to see examples of grey water collection:
https://yapiisleri.bogazici.edu.tr/gri-su-toplama
Electric Charging Stations
Electric charging stations reduce fossil fuel consumption by encouraging electric vehicles, can be integrated with renewable energy and support a more sustainable energy use by increasing energy efficiency thanks to smart charging systems. In 2023, a total of six electric charging stations were put into service, two 120 kW DC and 11 kW AC at the South Campus and 4 11 kW DC at the North Campus North Parking Building car park.

For detailed information, please click here:
https://yapiisleri.bogazici.edu.tr/elektrikli-sarj-istasyonlari
Electric Charging Stations
Electric charging stations reduce fossil fuel consumption by encouraging electric vehicles, can be integrated with renewable energy and support a more sustainable energy use by increasing energy efficiency thanks to smart charging systems. In 2023, a total of six electric charging stations were put into service, two 120 kW DC and 11 kW AC at the South Campus and 4 11 kW DC at the North Campus North Parking Building car park.

For detailed information, please click here:
https://yapiisleri.bogazici.edu.tr/elektrikli-sarj-istasyonlari
Electricity Tariff Management
Reduces energy costs by optimising energy consumption and efficiency. It incentivises users to consume energy during off-peak hours with pricing applied in different time periods; thus, demand on the grid is balanced and energy efficiency increases. This method indirectly reduces total energy consumption and increases efficiency by managing demand more effectively.
Energy Performance Contract (EPS)
Energy Performance Contract (EPS) is a contract that guarantees the energy savings to be achieved as a result of the implementation projects and is based on the payment of the expenditures made with the savings that will occur as a result of the implementation. The methods used within the scope of EPS are as follows:

Energy Consumption Reduction and Efficiency Strategies
- Guaranteed Savings: A certain energy saving target is determined within the scope of the contract and the contractor guarantees the achievement of this target. When savings are achieved, the contractor is paid.
- Performance Based Contracts: The contractor commits to a certain level of performance and undertakes the investments required to achieve this performance. Payment is made when performance targets are achieved.
- Flexible Financing Models: Various financing sources such as private financing, loans and grants can be used for energy saving.
These methods allow public institutions and the private sector to develop different cooperation models to improve energy performance and reduce energy costs. Our university continues its efforts within the scope of EPS in order to increase energy efficiency and reduce energy costs in all campuses.
News
BounEnergy Team continues to work
Boğaziçi University Energy Team BounEnergy organises ‘ISO 50001 Energy Review Meetings’ in order to ensure savings in consumption. The team held its last meeting on 13 September at Boğaziçi University South Campus and determined the road map to be followed for energy saving. The distribution of energy consumption across campuses, flow charts, examples applied by our university and the ‘Energy Management System Policy’ were also shown in the presentation. As a result of the meeting, short and long term goals were announced and an action plan was prepared.

Click here to read the news:
https://yapiisleri.bogazici.edu.tr/bounenergy-ekibi-calismalarina- devam-ediyor
Bounenergy held EPS meeting
BounEnergy team hosted Emar EVD and EnerjiSA companies of Elginkan Group and held a meeting about energy efficiency studies and targets. During the meeting, the first Energy Performance Contracting (EPC) model implemented by Emar EED within the scope of Energy Efficiency in Public Buildings (EABEV) was detailed; the project process, challenges encountered and regulation changes were discussed. In addition, a comprehensive evaluation was made on energy efficiency opportunities at EnerjiSA and Boğaziçi University and investments that can be realised within the scope of EPS.

Click here to read the news:
https://yapiisleri.bogazici.edu.tr/bounenergy-eps-toplantisi-yapti
Bogaziçi University's Carbon Emissions Report for 2016-2023
We regularly report carbon emissions within the scope of our university's environmental sustainability efforts. These reports are carried out in accordance with internationally accepted standards. In particular, the GHG Protocol Corporate Standard is used as a basis for calculating and reporting greenhouse gas emissions. This standard provides an effective framework for managing and reducing carbon emissions.
Our university regularly measures greenhouse gas emissions to assess our environmental impact and monitor our carbon footprint. These reports enable us to evaluate our organization's environmental performance and progress towards achieving our sustainability goals.
This report has been prepared to provide a road map to understand, monitor and reduce our university's carbon emissions. Managing and reducing greenhouse gas emissions is a fundamental part of our organization's environmental sustainability efforts and helps us meet our commitments to our society.
Emission Standards and Definitions
The data included in the preparation of this report was obtained from existing sources and measurements made on campus. Calculation and reporting of carbon emissions was carried out in accordance with accepted standards.
Scope 1 Emissions
This includes the Greenhouse Gas (GHG) emissions the university directly produces when operating its boilers and vehicles.
Scope 2 Emissions
These are the indirect emissions made by the university; It covers Greenhouse Gas (GHG) emissions that occur when the electricity or energy purchased to heat and cool buildings is produced on behalf of the university.
|
CAMPUS |
GROSS AREA (M2) |
NET AREA (M2) |
|
ANADOLU HiSARI CAMPUS |
30,647 |
27,117 |
|
BURSA iZNiK EARTHQUAKE DAMAGE MITIGATION CENTER |
2193 |
1625 |
|
SOUTH CAMPUS |
62,143 |
53,116 |
|
HiSAR CAMPUS |
13,529 |
11,240 |
|
KANDILLI CAMPUS |
43,613 |
40,907 |
|
KILYOS CAMPUS |
42,192 |
38,127 |
|
NORTH CAMPUS |
91,961 |
78,452 |
|
MERSiN TARSUS GOZLUKULE RESEARCH CENTER |
2,535 |
2,237 |
|
UÇAKSAVAR CAMPUS |
42,803 |
30,356 |
|
|
|
|
|
TOTAL |
331661 m2 |
283181 m2 |
Table 1. Closed Areas of Bogazigi University (M2)
|
South Campus |
|||||
|
Year |
Electricity Consumption (kWh) |
Carbon Footprint (kgCo2) |
Natural Gas Consumption (Sm3) |
Carbon Footprint (kgCo2) |
Total Carbon Footprint (tonCo2 ) |
|
2016 |
- |
- |
566527 |
1144384.54 |
1144.38 |
|
2017 |
3157513.21 |
1553496,498 |
707806 |
1429768.12 |
2983.26 |
|
2018 |
3107315.72 |
1528799,334 |
594049 |
1199978.98 |
2728.78 |
|
2019 |
3368317.80 |
1657212,358 |
568819 |
1149014.38 |
2806.23 |
|
2020 |
2681102.64 |
1319102,499 |
581008 |
1173636.16 |
2492.74 |
|
2021 |
2622979.82 |
1290506,071 |
573620 |
1158712.4 |
2449.22 |
|
2022 |
3083552.08 |
1517107,623 |
556963 |
1125065.26 |
2642.17 |
|
2023 |
2868436.61 |
1411270,812 |
350704 |
708422 |
2119.69 |
Table 2. Scope 1 and Scope 2 (tCO2e) Emission Values of Bogazigi University South Campus
|
North Campus |
|||||
|
Year |
Electricity Consumption (kWh) |
Carbon Footprint (kgCo2) |
Natural Gas Consumption (Sm3) |
Carbon Footprint (kgCo2) |
Total Carbon Footprint (tonCo2 ) |
|
2016 |
0 |
0 |
849040 |
1715060.8 |
1715.06 |
|
2017 |
5797184,404 |
2852214,727 |
1170218 |
2363840.4 |
5216.06 |
|
2018 |
5571626.61 |
2741240,292 |
860811 |
1738838.2 |
4480.08 |
|
2019 |
6309464.88 |
3104256,721 |
914465 |
1847219.3 |
4951.48 |
|
2020 |
4578666.12 |
2252703,731 |
788639 |
1593050.8 |
3845.75 |
|
2021 |
4217154,615 |
2074840,071 |
801955 |
1619949.1 |
3694.79 |
|
2022 |
5493495.74 |
2702799,904 |
887159 |
1792061.2 |
4494.86 |
|
2023 |
4818350,992 |
2370628,688 |
695993 |
1405905.9 |
3776.53 |
Table 3. Scope 1 and Scope 2 (tCO2e) Emission Values of Boğaziçi University North Campus
|
Uçaksavar Campus |
|||||
|
Year |
Electricity Consumption (kWh) |
Carbon Footprint (kgCo2) |
Natural Gas Consumption (Sm3) |
Carbon Footprint (kgCo2) |
Total Carbon Footprint (tonCo2 ) |
|
2016 |
0 |
0 |
250284 |
505573.68 |
505.57 |
|
2017 |
1358726.49 |
668493,4331 |
284516 |
574722.32 |
1243.22 |
|
2018 |
1659640.69 |
816543,2195 |
242562 |
489975.24 |
1306.52 |
|
2019 |
1112980.35 |
547586,3322 |
201897 |
407831.94 |
955.42 |
|
2020 |
611184.25 |
300702,651 |
134742 |
272178.84 |
572.88 |
|
2021 |
588397.8 |
289491.7176 |
100576 |
203163.52 |
492.66 |
|
2022 |
845343,363 |
415908,9346 |
198306 |
400578.12 |
816.49 |
|
2023 |
750154,197 |
369075,8649 |
125731 |
253976.62 |
623.05 |
Table 4. Scope 1 and Scope 2 (tCO2e) Emission Values of Bogazigi University Uçaksavar Campus
|
Kandilli Campus |
|||||
|
Year |
Electricity Consumption (kWh) |
Carbon Footprint (kgCo2) |
Natural Gas Consumption (Sm3) |
Carbon Footprint (kgCo2) |
Total Carbon Footprint (tonCo2 ) |
|
2016 |
- |
- |
218159 |
440681.18 |
440.68 |
|
2017 |
1938278.19 |
953632.8695 |
224131 |
452744.62 |
1406.38 |
|
2018 |
1803059.21 |
887105,1313 |
252903 |
510864.06 |
1397.97 |
|
2019 |
2223155.1 |
1093792,309 |
256754 |
518643.08 |
1612.44 |
|
2020 |
2198137.14 |
1081483,473 |
289642 |
585076.84 |
1666.56 |
|
2021 |
2556445.6 |
1257771,235 |
324554 |
655599.08 |
1913.37 |
|
2022 |
3718512.62 |
1829508,209 |
427834 |
864224.68 |
2693.73 |
|
2023 |
3697149,199 |
1818997,406 |
390767 |
789349.34 |
2608.35 |
Table 5. (tCO2e) Emission Values of Boğaziçi University Kandilli Campus
|
Sarıtepe Campus |
|||||
|
Year |
Electricity Consumption (kWh) |
Carbon Footprint (kgCo2) |
Natural Gas Consumption (Sm3) |
Carbon Footprint (kgCo2) |
Total Carbon Footprint (tonCo2 ) |
|
2016 |
0 |
0 |
469069 |
947519.38 |
947.52 |
|
2017 |
1582202,204 |
778443,4843 |
483786 |
977247.72 |
1755.69 |
|
2018 |
1802338,255 |
886750,4215 |
448161 |
905285.22 |
1792.04 |
|
2019 |
1430738.85 |
703923,5142 |
430288 |
869181.76 |
1573.11 |
|
2020 |
1108318.78 |
545292.8398 |
291583 |
588997.66 |
1134.29 |
|
2021 |
1338034.6 |
658313.0232 |
400079 |
808159.58 |
1466.47 |
|
2022 |
1825736.27 |
898262,2448 |
315425 |
637158.5 |
1535.42 |
|
2023 |
1281252.84 |
630376,3973 |
218144 |
440650.88 |
1071.03 |
Table 6. Scope 1 and Scope 2 (tCO2e) Emission Values of Boğaziçi University Sarıtepe Campus
|
Hisar Campus |
|||||
|
Year |
Electricity Consumption (kWh) |
Carbon Footprint (kgCo2) |
Natural Gas Consumption (Sm3) |
Carbon Footprint (kgCo2) |
Total Carbon Footprint (tonCo2 ) |
|
2016 |
- |
- |
208620 |
421412.4 |
421.41 |
|
2017 |
830017.7 |
408368,7084 |
123751 |
249977.02 |
658.35 |
|
2018 |
820081.21 |
403479.9553 |
179297 |
362179.94 |
765.66 |
|
2019 |
880245,548 |
433080,8096 |
154086 |
311253.72 |
744.33 |
|
2020 |
500450.86 |
246221,8231 |
87554 |
176859.08 |
423.08 |
|
2021 |
525445 |
258518.94 |
103252 |
208569.04 |
467.09 |
|
2022 |
829113,319 |
407923,7529 |
175782 |
355079.64 |
763.00 |
|
2023 |
779717,484 |
383621.0021 |
128178 |
258919.56 |
642.54 |
Table 7. (tCO2e) Emission Values of Boğaziçi University Hisar Campus Campus
|
Carbon Footprint from University-Wide Personnel Service |
|||
|
Year |
Personal number |
Total km/year |
Total Carbon Footprint(tonCo2) |
|
2023 |
1148 |
813,020 |
269.83 |
Scope 1 (tCO2e) Emission Values Sourced from Bogazigi University's Personnel Services
Our university clearly demonstrates its commitment to renewable energy sources to achieve environmental sustainability goals. In this context, serious efforts are being made to provide some of the energy consumption on our campus from renewable sources. The total annual energy produced from renewable energy sources is monitored and reported in detail through the tables presented as part of our report. In this way, it is possible to monitor and evaluate our progress in reducing our institution's environmental impact and supporting sustainability efforts. Table 9 and Table 10 express the total annual energy ( kWh equivalent) produced from renewable energy sources within Bogazigi University.
|
Electricity Generation from RES Sources |
|||
|
Year |
Electricity Consumption (kWh) |
Carbon Footprint (kgCo2) |
Total Carbon Footprint (tonCo2) |
|
2016 |
1669370 |
821330.04 |
821.33 |
|
2017 |
1410615 |
694022.58 |
694.02 |
|
2018 |
1535658 |
755543.74 |
755.54 |
|
2019 |
- |
- |
- |
|
2020 |
1605211 |
789763.81 |
789.76 |
|
2021 |
1605537 |
789924.20 |
789.92 |
|
2022 |
1590320 |
782437.44 |
782.44 |
|
2023 |
1640827 |
807286.88 |
807.29 |
Emission Gain Values (tCO2e) from Bogazigi University's Wind Power Plant (BURES)
|
Electricity Generation from Solar Power Plant |
|||
|
Year |
Electricity Consumption (kWh) |
Carbon Footprint (kgCo2) |
Total Carbon Footprint (tonCo2) |
|
2016 |
44866.05 |
22074.10 |
22.07 |
|
2017 |
34079.00 |
16766,868 |
16.77 |
|
2018 |
25335.50 |
12465,066 |
12.47 |
|
2019 |
22619.70 |
11128.8924 |
11,13 |
|
2020 |
16029.10 |
7886.32 |
7.89 |
|
2021 |
15115.98283 |
7437.06 |
7.44 |
|
2022 |
11025,46585 |
5424.53 |
5.42 |
|
2023 |
6934.94888 |
3411.99 |
3.41 |
Emission Gain Values (tCO2e) from Bogazigi University's Solar Power Plant (SPP)
|
BOGAZiCi UNIVERSITY CARBON FOOTPRINT |
|
|
Year |
Total Carbon Footprint (tonCo2) |
|
2016 |
4331.23 |
|
2017 |
12552.16 |
|
2018 |
11703.03 |
|
2019 |
12631.87 |
|
2020 |
9337.66 |
|
2021 |
9686.23 |
|
2022 |
12157.82 |
|
2023 |
10300.32 |
(TCO2e) for Reporting Years
These data on carbon dioxide emissions serve as an important resource in assessing the environmental impact of our university. Fluctuations in carbon footprint over the years show that it is under the influence of various factors. In particular, changes in energy consumption, infrastructure investments, and changes in environmental sustainability policies play a role in these fluctuations.
According to the data, a significant increase is observed in 2017, which can be explained by the fact that the data started to be fully collected. Subsequently, a decrease in the carbon footprint was recorded in 2020 and 2021, indicating that certain measures or policy changes are having positive effects.
In particular, the decrease in carbon footprint in 2020 and 2021 can be attributed to the effects of the COVID-19 pandemic . Restrictions and remote working practices during the pandemic have led to a decrease in energy consumption and therefore a decrease in carbon emissions.
of the pandemic , an increase was seen again in 2022 and 2023, and this was considered normal. Our university should continue its determination to reduce its carbon footprint by increasing its sustainability efforts and accelerating steps such as energy efficiency measures and the use of renewable energy. These data provide an important basis for developing more effective strategies to monitor and reduce carbon emissions.
