13.3.2 Climate Action Plan, shared
Boğaziçi University
Climate Action Plan
2025-2029
FOREWORD
We Fulfil Our Responsibility for a Sustainable Future

As Boğaziçi University, we continue to fulfil our responsibility in building a sustainable future with great determination. As the 2024 United Nations Sustainable Development Solutions Network (SDSN) Report reveals, global cooperation and innovative financing solutions are critical to achieving the Sustainable Development Goals (SDGs). Unfortunately, the report reminds us that there has been insufficient progress on most of these goals set in 2015 and that the global community needs to do more in this regard. As Boğaziçi University, we are focused on making a difference both locally and globally with our sustainability efforts. Established in 2014 under the auspices of our university, the United Nations SDSN Turkey Network plays an important role in achieving our country's sustainable development goals. In this context, we continue to develop projects that produce solutions for environmental, social and economic sustainability through our scientific research and academic collaborations. From energy efficiency projects on our campus to educational activities that raise environmental awareness, we act with this awareness together with our students, academic and administrative staff. We are determined to maintain our goal of becoming an ‘exemplary sustainable campus’ both nationally and internationally.
We will work harder together for a sustainable future and carry this responsibility into the future.
Mehmet Naci İNCİ
Rector of Boğaziçi University
Boğaziçi University’s Sustainability and Climate Commitments
Meaningful Education Commitment for the SDGs
Boğaziçi University aims to provide a meaningful education to all students throughout the university by integrating the Sustainable Development Goals (SDGs) into social, environmental and academic practices. By integrating the SDGs into education, it is aimed that students understand their global responsibilities and gain a perspective towards finding solutions to sustainability problems. Below, information about the organisations and activities towards this commitment is provided.
Boğaziçi University Net Zero Carbon Commitment
Boğaziçi University has adopted a net zero carbon target to combat climate change and reduce carbon emissions and has developed comprehensive action plans within the framework of the Greenhouse Gas Protocol (GHG). These plans are managed and meticulously implemented by a committee formed with the support of the university senior management. In line with the targets, various projects have been implemented and new initiatives have been planned to reduce the carbon footprint and implement sustainable energy solutions on campuses.
100% Renewable Energy Commitment
Boğaziçi University promotes energy efficiency and transition to renewable energy by holding ISO 9001-2015 Quality Management System and ISO 50001-2018 Energy Management System certificates. These certificates recognise the University's commitment to sustainable energy use at national and international level. In line with its 100% renewable energy target, the University continues its efforts to achieve this goal by seeking public funding from global and Turkish banks. These funds are used to accelerate Boğaziçi University's transition to renewable energy and support environmental sustainability.
Boğaziçi University's Sustainable Development Vision
Boğaziçi University's Sustainable Development Vision Our vision of sustainable development emphasises that humanity must live in harmony with the natural world in order for all communities to survive and prosper in a sustainable future. This vision includes the goal of creating a living environment where future generations can fulfil their needs through a balanced relationship with nature. As Boğaziçi University, we combine our missions of education, research and community service with the principles of sustainable development. Our vision expresses a Boğaziçi University community that produces innovative solutions for the benefit of people and the planet, is environmentally conscious and enriches society. We are committed to minimising our impact on nature and the environment by taking concrete steps such as energy management, waste reduction and reducing our carbon footprint across the campus. Furthermore, this vision and our Sustainability Report aim to support the achievement of the United Nations' 17 Sustainable Development Goals (SDGs) and contribute to global collaborations. Therefore, it will continue to be one of our most important goals to make our university a leader in the field of sustainability by working with all our stakeholders leave a more livable world for the future.
Boğaziçi University’s Net Zero Carbon Strategy and Action Plan
UN SDSN Turkey Members Board Meeting
Prof. Dr. Mehmet Naci İnci, Rector of Boğaziçi University, emphasised that higher education institutions have important responsibility in achieving the Sustainable Development Goals (SDGsat the UN SDSN Turkey Members Board Meeting held at our university on 14 June 2023. Prof. Dr. İnci stated that universities should rapidly update their education programmes taking into account the increasing SDG-oriented education demands. She also stated that universities should become sustainability champions not only look better in the sustainability indices, but also through joint studies that will benefit society, the environment and the economy.
Click here to read the related news:

University Campus Sustainability Statement 
Boğaziçi University has taken an important step towards becoming a carbon-neutral campus by signing the "University Campus Sustainability Declaration" together with 21 universities from countries such as China, India, USA, Japan and Korea. With this declaration,
- Reducing the carbon footprint of campuses,
- Use of energy sources that minimise environmental damage,
- By recognising campuses as "living laboratories", it is committed to support research and education studies on energy, environment and sustainability.
Click here to read the related news:
https:izi-bildirini-imzaladi,GADJN8xPY0aJksiCZ3TLbA
COP28 and "UN SDSN Net Zero on Campus" Movement
A session hosted by Boğaziçi University and UN SDSN Turkey was held at the Turkey Pavilion within the scope of the United Nations Climate Conference (COP28) held in the United Arab Emirates on 30 November-12 December 2023. During the session, the role of universities in achieving Turkey's "Net Zero Emission Target" was discussed. In addition, the "UN SDSN Net Zero on Campus" movement and the education, research and implementation activities carried out in line with the net zero target for sustainable campuses and societies in the countries in the region were evaluated.
Click here for more information:
https://unsdsn.bogazici.edu.tr/tr/cop-28-role-universities-decarbonization-net-zero

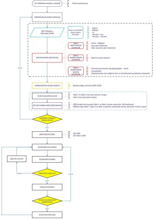
Boğaziçi University Net Zero Carbon Emission Target
Boğaziçi University has prepared a comprehensive flowchart and action plans to achieve its net zero carbon emission target. Within the scope of the flowchart; a system was established to monitor electricity, natural gas, water and fuel consumption; three main emission sources were identified based on the collected data and action plans were developed for these focus areas. As a result of the action plans prepared for these three focal areas, it is aimed to reduce carbon emissions from buildings in Focus-1 and Focus-2 by 50% by 2030 and to eliminate carbon emissions in all focal areas by 2050.
Focus-1 (Direct ): Heating-natural gas, vehicle fuel consumption, diesel generator
fuel consumption
Focus-2 (Indirect ): Electric power generation
Focus-3 (Supply Chain Emissions): Emissions from commuting of university staff - shuttle service, business travel, emissions from products and services we purchase from suppliers
Net Zero Carbon Emission Target Action Plan Flow Chart

FOCAC-1 and FOCAC-2 Action Plan
- Optimising the use of space
- Making sure we use our buildings intensively allows us to use less energy per person.
- Organising user awareness activities for energy saving issues
- ISO 50001 training activities
- User awareness raising - field technical staff on monthly basis, energy efficiency awareness raising activity for student components once a year
- Changing user habits
- Adjustment and stabilisation of indoor temperatures in accordance with standards
- Optimisation of hot water usage time for showers - shower duration of 4 minutes
- Switching off devices and lighting during non-use hours
- Raising awareness of the use of electrical appliances for seven years or more.
- ISO 50001 training activities
- Implementation of energy efficiency action plans - Implementation of ISO 50001 action plans
- Lighting LED conversion and automation
- Increasing boiler and boiler efficiency
- Thermostatic valve applications
- Minimising heat losses due to building thermal insulation
- Centralisation of distributed air conditioning systems
- Energy efficient building designs and applications
- Design and implementation of new building designs with integrated building design philosophy
- Application standardisation
- Overhaul of building heating systems
- PV - Air Source Heat Pump integrated systems
- Electric energy supply
- Procurement of electrical energy from Renewable Energy Certified energy supply companies
primarily consumers with annual consumption over 1.000.000 kWh
- Investment in renewable energy sources
- Investment priority for rooftop PV applications
- Establishment of an additional wind power plant in Sarıtepe campus (Our proposal is 5 MW - University covers 50 per cent of total electricity consumption).
- Providing on-campus transport with electric vehicles
- Making grey water waste facilities functional
FOCUS-3 Action Plan
- Commuting of university staff - shuttle route optimisation
- Procurement of printed publications from Recycling Certified suppliers
- e-books, e-journals and article databases are purchased more than printed sources
- Ethical and sustainable food
- Vegan or vegetarian catering a certain number of days a week
- Avoiding over-processed meat substitute options, lentils, chickpeas instead prefer high-protein whole foods such as beans and beans
Boğaziçi University has taken important steps towards sustainability goals at its Kilyos Sarıtepe Campus. Since 2015, the campus has been carbon neutral and meets all of its electricity needs from renewable energy thanks to its wind turbine. In addition, Europe's first carbon-negative biorefinery is located on the campus, making a significant contribution to the reduction of carbon emissions with an annual capacity to capture and use approximately 1200 tonnes of carbon dioxide.
Boğaziçi University’s Energy Management Strategy and Compliance Framework
Purpose, Scope, Basis, Definitions and Principles
PART ONE
Objective:
ARTICLE I- The purpose of this directive is to regulate the procedures and principles regarding the establishment of the Energy Management Unit within Boğaziçi University and the appointment of Energy Managers in order to regulate energy management practices, to use energy effectively and efficiently, to prevent energy waste, to reduce the burden of energy costs on the institution's budget, to increase efficiency in energy use for environmental protection.
Scope:
ARTICLE 2- This directive is in accordance with the "Energy Efficiency Law" dated 18.04.2007 and numbered 5627 and the "Regulation Increasing Efficiency in the Use of Energy Resources and Energy" published in the Official Gazette dated 27.10.201 1 and numbered 28097 and the "Regulation on Energy Performance in Buildings" published in the Official Gazette dated 05.12.2008 and numbered 27075.
The principles and procedures regarding the orientation and dissemination of energy efficiency, the duties and responsibilities of energy managers and energy management units, training and awareness-raising activities, studies and projects related to energy efficiency, and the encouragement of alternative energy use such as renewable energy sources.
Basis:
ARTICLE 3- This directive is in accordance with the Provincial Administration Law No. 5542, subparagraph 2 of paragraph (a) of paragraph 1 of Article 7 of the Energy Efficiency Law No. 5627, Article 27.Article 9, paragraph 2 of the Regulation Increasing Efficiency in the Use of Energy Resources and Energy published in the Official Gazette dated 10201 1 and numbered 28097, Article 6 of the Regulation on Energy Performance in Buildings published in the Official Gazette dated 5 December 2008 and numbered 27075, It was prepared based on the Ministry of Interior Circular No. 2008/55, the Presidential Circular No. 2019/18 on Energy Saving in Public Buildings, the Saving Target and Implementation Guide for Institutional Buildings, the 2012-2023 Energy Efficiency Strategy Document and the 2017-2023 National Energy Efficiency Action Plan.
Definitions and Abbreviations:
ARTICLE 4- (l) In this directive;
a) BÜ Boğaziçi University
b) MENR Ministry of Energy and Natural Resources
c) Building: A self-contained, covered structure suitable for the protection of animals and goods, which can be used on its own, into which people can enter and which is suitable for people to live, to carry out teaching and research activities, to work, to rest or to worship,
d) Building owner: The natural or legal person who has the right of ownership over the building or the usufruct right owner, if any, or if neither of them is present, the person who disposes of the building as if he/she is the owner,
e) Building manager The person appointed in accordance with the Condominium Law No. 634 and who provides building management, the real or legal person responsible for the operation and/or management of the building,
f) Unit Supervisor: Responsible for the management and organisation of the unit the person authorised in the first degree,
g) Unit Manager: In accordance with the hierarchical structure specified in the organisation that carries out the management, organisation and coordination of the unit established for Electricity, Water, Mechanical Installation, Building Management Systems and different purposes according to the need, in accordance with the hierarchical structure specified in the organisation to the Rector and/or Engineer, architect, technical teacher responsible to the Vice Rector,
h) Other Personnel: Among the clerks, typographers and other personnel working in the office and departments, the personnel who are obliged to fulfil the work assigned to them on time and flawlessly, to perform their work duly, to assist in the fulfilment of other clerical services when needed and to perform other duties assigned by their superiors,
i) Energy Performance Certificate: As a minimum, the document containing information on the energy requirement and energy consumption classification of the building, greenhouse gas emission level, insulation properties and efficiency of heating and/or cooling systems,
j) Energy Efficiency Software: It is an integrated information system (such as EVeP16 or ENVER Poılalı) that will be used by all institutions and organisations carrying out energy efficiency studies, where processes can be carried out electronically and data collection, evaluation, analysis and sharing operations can be carried out.
k) Energy Efficiency: Reducing energy consumption per unit of service or product quantity without reducing the standard of living and service quality in buildings and the quality and quantity of production in industrial enterprises,
l) Energy Efficiency Implementation Plan: The plan prepared under the coordination of the Energy Management Unit of the Governorship of Istanbul in order to ensure that the public sector, private sector and non-governmental organisations act with a participatory approach and within the framework of cooperation, to determine a result-oriented policy set supported by concrete targets, to determine the actions that must be taken to achieve these targets, and to complete the responsibilities to be assumed by the organisations in the process,
m) Energy Manager and Certificate: The person who is responsible for carrying out activities related to energy management in buildings within the scope of the Law and who has an energy manager certificate, and Energy and Natural Resources The certificate issued by the Ministry of Resources for energy managers,
n) Energy Management: Training, survey, measurement, monitoring, planning and implementation activities carried out to ensure efficient use of energy resources and energy,
o) Energy Management Unit: The structure established to be responsible to the manager of the institution in order to prepare the energy identity certificate in buildings, building controls, audit activities, determination of energy needs, creation and updating of building inventories, remote monitoring and automation of energy, energy management, energy culture and efficiency awareness,
p) Audit: Studies carried out in accordance with the procedures and principles published by the Ministry of Energy and Natural Resources, which consist of information gathering, measurement, evaluation and reporting stages, which determine energy saving potentials and measures to recover these potentials through measurement, calculation and market researches, and which are carried out in order to reveal opportunities for increasing energy efficiency,
q) Action Plan: and 2017-2023 National Energy Efficiency Action Plan
r) Institution Service Buildings: Health Facilities, Faculties, Vocational Schools, Colleges, places of worship, Application and Research Centres and buildings allocated for similar purposes, asylum or social service buildings allocated for the care of the elderly or children and buildings allocated for similar purposes, cinema and theatre, meeting halls, exhibitions, museums, libraries, cultural buildings and buildings allocated for sporting activities and buildings allocated for similar purposes,
s) Provincial Energy Manager: Istanbul Governorship Energy Manager,
t) Institution: Boğaziçi University
u) Institution Administrator The Rector of Boğaziçi University,
v) Institution Energy Manager: The unit supervisor who carries out energy management activities in accordance with the Energy Efficiency Law No. 5627 and ensures the coordination of all activities within the scope of the directive and is responsible to the Rector and/or Vice Rector in accordance with the hierarchical structure specified in the organisation,
w) Institution Electricity Energy Manager: According to the Law No. 5627 on Energy Efficiency, the person who carries out electrical energy management activities and the unit supervisor who ensures the coordination of all activities within the scope of the directive and who is responsible to the Rector and/or Vice Rector in accordance with the hierarchical structure specified in the organisation,
x) Institution Mechanical Energy Manager: According to the Energy Efficiency Law No. 5627, the unit supervisor who carries out the management activities related to the mechanical installation and ensures the coordination of all works within the scope of the directive, and is responsible to the Rector and/or Vice Rector in accordance with the hierarchical structure specified in the organisation in accordance with the hierarchical structure specified in the organisation,
y) Architectural Energy Officer: The unit supervisor who has been educated in engineering, architecture or technical education faculties, who carries out the management activities related to architectural design according to the Energy Efficiency Law No. 5627 and ensures the coordination of all works within the scope of the directive, who is responsible to the Rector and / or Vice Rector in accordance with the hierarchical structure specified in the organisation in accordance with the hierarchical structure specified in the organisation,
z) Institution Energy Management Unit: The unit established within Boğaziçi University in accordance with the provisions of this directive, which fulfils the duties within the scope of the Energy Efficiency Law No. 5627 in public buildings, consisting of Energy Manager and personnel,
aa) Institution Energy Management Unit Coordinator: The coordinator of the unit established within Boğaziçi University in accordance with the provisions of this directive, which fulfils the duties within the scope of the Energy Efficiency Law No. 5627 in public buildings, consisting of Energy Manager and personnel (executed by the Head of the Building Works and Technical Department),
bb) Institution Energy Management Unit Representative: Established within Boğaziçi University according to the provisions of this directive, fulfilling the duties within the scope of the Energy Efficiency Law No. 5627 in public buildings,
cc) Providing the liaison between the Coordinator of the Institutional Energy Management Unit and the Rector, (executed by the Secretary General.),
dd) Institution Service Buildings Energy Management Unit: The unit established in accordance with the provisions of this directive, fulfilling the duties within the scope of the Energy Efficiency Law No. 5627 in public buildings, working under the Institution Energy Management Unit, consisting of the Institution Service Buildings Energy Manager and personnel,
ee) Energy Manager for Service Buildings of the Institution: The Manager of the Service Building of the Institution and the Energy Manager of the Institution who has the Energy Manager certificate, carries out energy management activities in accordance with the Energy Efficiency Law No. 5627 and ensures the coordination of all activities within the scope of the directive. The unit supervisor who is responsible to the manager,
ff) Institution Building Energy Efficiency Officer: Personnel trained in engineering, architecture or technical education faculties, or if this is not possible, graduates of bachelor's degree or vocational school in other fields, assigned on behalf of the institution,
gg) Project Expert: Engineer, architect, technical teacher, teacher, technical staff or energy manager working in public institutions and organisations,
hh) Project: Energy efficiency measures that include solutions such as the use of energy efficient tools and systems, repair, insulation, modification, improvement and process arrangement, prevention or minimisation of unnecessary energy use, waste energy, energy losses and leaks, and recovery of waste energy,
ıı) Zero Waste Implementation Guide: Energy efficiency measures within the scope of zero waste project by the Ministry of Environment and Urbanisation.
Administrative and Commercial Buildings Zero Waste Implementation Guide covering efficiency and environmental management issues,
jj) Chief: A person who works in accordance with the provisions of the relevant laws and regulations, who is responsible for ensuring that the work of the office is carried out in an orderly and efficient manner, that correspondence is made and filed on time, that fixtures are protected, that the decisions taken about the working order of the department are implemented within the office, to establish a harmonious working order among the officers and to perform other duties assigned by the supervisors,
kk) Company: Energy efficiency consultancy (EED) companies that have obtained an authorisation certificate to carry out energy efficiency services within the framework of an authorisation agreement with the Ministry of Energy and Natural Resources or authorised institutions.
ll) Accrual Clerk: The personnel who realise and follow the payment transactions of the bills (electricity, water, natural gas) of Boğaziçi University,
mm) Technical Personnel: Vocational secondary education, associate degree or bachelor's degree educated, expert in their field and/or Personnel with Energy Manager Certificate,
nn) TS EN ISO 50001: National or International Energy Management System - Guidelines and requirements standard,
oo) Governorship Energy Management Unit: The structure established within the Governorship of Istanbul with the aim of preparing the energy identity certificate in buildings belonging to public institutions and organisations, building controls, audit activities, determining energy needs, creating and keeping building inventories up-to-date, remote monitoring and automation of energy, energy management, energy culture and efficiency awareness,
pp) Governorship Energy Management Unit Directive: The directive prepared by the public institutions and organisations to the Governorship of Istanbul, covering the procedures and principles of the works to be carried out in order to use energy effectively and efficiently, prevent energy waste, reduce the burden of energy costs on the institutional budget, protect the environment, and increase efficiency in energy use, and prepared by taking the appropriate opinion from the Ministry of Energy and Natural Resources,
qq) Boğaziçi University Energy Management Unit Directive: The directive, which covers the procedures and principles of the units affiliated to the University for the effective and efficient use of energy, preventing energy waste, reducing the burden of energy costs on the institution's budget, protecting the environment, increasing efficiency in energy use, and prepared with the approval of the Ministry of Energy and Natural Resources,
rr) Management Systems Units: Electricity, Water, Mechanical Installation, Building Management Systems and teams consisting of project experts established for different purposes according to the need, in order to ensure that the institution works efficiently in accordance with its purpose within the scope of energy efficiency according to the provisions of the directive, Explains.
(2) Unless otherwise explicitly stated in this directive, the terms, concepts and abbreviations in this directive shall have the meanings defined in the legislation on energy efficiency.
Principles
ARTICLE 5- The principle of this directive is to ensure that energy management activities are carried out in accordance with a plan and is to ensure that it is carried out within the programme.
PART TWO
Establishment, Duties and Organisation Structure
Establishment, Duties and Organisation Structure of the Energy Management Unit of the Institution:
ARTICLE 6- (I) Establishment of the Energy Management Unit of the Institution:
a) Based on subparagraph 2 of paragraph (a) of paragraph (a) of Article 1 of Article 1 of the Energy Efficiency Law dated 18.4.2007 and numbered 5627; The Energy Management Unit of the Institution shall be established in order to perform the duties specified in the Regulation on Increasing Efficiency in the Use of Energy Resources and Energy published in the Official Gazette dated 27.10.201 1 and numbered 28097, and to act as a monitoring, control, audit and coordination body for services and practices.
b) In case of need during the operation of the service in the Energy Management Unit of the Institution, Energy Manager, Building Energy Efficiency Officer, Project Specialist, Technical Personnel, Chief, Accrual Clerk are appointed from other staff and titles, if necessary, with the proposal of the Institution Energy Management Representative and the approval of the Rector.
c) If the assigned teachers continue their duties in the Ministry of National Education, their salaries shall be paid in accordance with the provisions of the Decree on Course and Supplementary Course Hours of the Managers and Teachers of the Ministry of National Education, and the salaries of other personnel shall be paid in accordance with the provisions of the legislation to which they are subject.
(2) Within the scope of energy efficiency, the Energy Management Unit of the Institution.
a) The institution that is not obliged to appoint an energy manager or has not yet appointed an energy manager shall appoint a Building Energy Efficiency Officer in accordance with the Circular No. 2008/55 of the Ministry of Interior.
b) Within the scope of Istanbul Governorship Energy Management Unit Directive, the Institution Energy Manager works under the coordination of Building Energy Efficiency Officers and Istanbul Governorship Provincial Energy Management Unit,
c) Conducting meetings within the scope of energy management and efficiency, planning and supervising energy efficiency studies, preparing reports, entering data into the energy efficiency software in coordination with the Istanbul Governorship Provincial Energy Management Unit,
d) Pursuant to Article 30 of the Regulation on Increasing Efficiency in the Use of Energy Resources and Energy, determination of the institutions to be surveyed by MENR to determine the measures to increase energy efficiency and their benefits and costs in public sector buildings that are obliged to appoint an energy manager, following the process and cooperating with MENR,
e) In accordance with the Regulation on Energy Performance in Buildings published in the Official Gazette dated 05.12.2008 and numbered 27075, ensuring that the Energy Identity Certificate is obtained in cooperation with the buildings belonging to public institutions,
f) Establishing an energy policy that defines the objectives and priorities in energy management, defining the duties, authorities and responsibilities of the energy manager or energy management unit within the hierarchical structure, making all employees and persons involved in energy management activities aware of these by publishing them in written rules,
g) Organisation Energy Manager, Building Energy Efficiency Officers to hold a meeting every 3 (three) months with the aim of establishing energy policies and process management,
h) Participation in the meeting within the scope of "Energy Efficiency Implementation Planheld every 6 (six) months for the purpose of establishing energy policies and process management with the Istanbul Governorship Energy Management Unit and institutional Energy Managers,
ı) Sending annual information on energy use and studies on energy management to MENR by the end of March every year, and making or ensuring that data entries are made to the Energy Efficiency Portal within MENR,
j) Ensuring that the energy management activities in the buildings within the institution are carried out or carried out in accordance with the applicable national or international TS EN ISO 50001 Energy Management System - Guidelines and Requirements Standard, which is the basis for certification,
k) Notification of the identity, CV, address and contact information of the appointed energy managers to the Ministry of Energy and Natural Resources,
l) Obtaining occupancy permits for public institution buildings with a total construction area of more than ten thousand square metres and notifying the MENR within one year,
m) In case of change of energy manager, the new energy manager shall be appointed and notified to MENR within sixty calendar days following the departure of the incumbent,
n) Ensuring that the information including the consumption amount of the previous fiscal year and the corresponding consumption price of the subscriptions belonging to public institutions and organisations from the legal entities selling electricity and/or natural gas are accessed in the Energy Efficiency Software environment,
o) Organising in-service training seminars to raise awareness of public employees to reduce energy consumption in public sector,
p) Sending to MENR a copy of the reports on the studies carried out or commissioned by public institutions and the projects related to the implementation of the studies and the measures determined,
q) Determining the unit energies consumed per criterion such as unit-area, person-unit, goods-unit, service-unit in accordance with the activities of the institution in order to achieve minimum energy savings according to the Saving Target and Implementation Guide in Public Buildings and notifying the MENR,
r) Providing all kinds of information and documents requested for the on-site inspections and examinations to be carried out by the MENR auditors in accordance with the Energy Efficiency Audit Regulation and by the energy manager, employees and project experts in accordance with the Directive of the Istanbul Governorship Energy Management Unit, and providing the necessary shafts,
s) Regarding the implementation of the measures determined in the studies for increasing energy efficiency in buildings and annexes belonging to public institutions, savings or performance guaranteed project applications, periodic maintenance, repair and installation of real or legal persons to be contracted or contracted to be authorised,
t) Establishment of infrastructure and preparation of contracts for discounted electricity, natural gas and water agreements by public institutions within the scope of free consumer,
u) Providing the necessary conditions for surveys to be carried out by MENR or outsourced to companies,
v) Energy at the design stage of public buildings The building owner, manager and / or energy manager is jointly and severally responsible for the maintenance and repair modifications necessary for the operation of the building so that its performance does not fall below its performance.
w) Carrying out energy efficiency studies in the buildings they serve according to the "Administrative and Commercial Buildings Zero Waste Implementation Guide" published by the Ministry of Environment and Urbanisation dated 12.07.2019 and numbered 30829, showing the work within the scope of the Zero Waste Regulation, reporting and following the legal notifications to be made to official institutions,
x) Within the scope of the Energy Efficiency Week, which is celebrated in the second week of January every year, organising promotional and awareness-raising activities in coordination with the MENR or contributing to the activities organised by the MENR.
(3) The Energy Management Unit of the Institution carries out its activities according to the hierarchy in the organisation chart given in Annex I.
The units within the Energy Management Unit of the Institution are as follows:
a) Institution Energy Manager
b) Management Systems Units (according to need),
c) Institution Service Buildings Energy Management Unit (According to need), is found.
Appointment and Duties of the Institution Energy Manager:
ARTICLE 7 - (I) Institution Energy Manager;
a) An Energy Manager Certificate holder, who has preferably received national or international ISO 50001 Energy Management System related internal audit or chief auditor training, is appointed as the Unit Supervisor authorised to represent, bind and sign the documents related to the request with the approval of the Rector.
Within the scope of energy management and efficiency, the duties of the Institution Electrical Systems Energy Manager are as follows:
a) It carries out the duties within the scope of the Basis and the provisions of this Directive, and works under the Rector in accordance with the hierarchical structure specified in the organisation.
b) It works under the Istanbul Provincial Energy Manager within the scope of the provisions of the Istanbul Governorship Energy Management Unit Directive.
c) It transfers the powers and duties given to it by this Directive to the relevant persons by providing the legislative conditions for the parts it intends to transfer to the Unit Managers.
d) Within the scope of the Regulation on Energy Performance in Buildings published in the Official Gazette dated 05.12.2008 and numbered 27075, the building owner, manager, board of directors and the building owner are jointly and severally responsible for the maintenance, repair and modifications required to be carried out on issues related to the efficiency of systems such as architectural, mechanical, electrical and lighting systems affecting the energy performance of the building and the timely and appropriate tests and the maintenance, repair and modifications required for the operation of the building so that it does not fall below the energy performance at the design stage.
e) According to TS EN ISO 50001 Energy Management System Standard, it carries out studies on data collection, evaluation and planning, implementation, reporting, energy management and ensuring continuity in efficiency, makes decisions according to the results, and submits them to the Rector for approval in accordance with the hierarchical structure specified in the organisation for implementation.
f) 5627 numbered Energy Efficiency Law and the provisions of the regulations, circulars and communiqués issued on the basis of the law in order to fulfil the orders, determines the deficiencies, prepares minutes and reports and submits them to the approval of the Rector in accordance with the hierarchical structure specified in the organisation.
g) Provides management and coordination between the Energy Management Unit, Energy Managers and Building Energy Efficiency Officers of the Institution.
h) It makes proposals to the Rector in accordance with the hierarchical structure specified in the organisation in order to ensure better execution and development of the services in the field of duty.
i) It ensures that the requested information on the issues within the field of duty is delivered to the relevant authorities in a timely manner.
j) The matters related to the development and implementation are specified in the organisation reports to the Rector in accordance with the hierarchical structure.
k) It carries out the works and procedures related to the coordination of the institutions and persons authorised to carry out the annual periodic maintenance and periodic control required to be carried out on issues related to the efficiency of systems such as architectural, mechanical, electrical and lighting systems that affect the energy performance in the buildings belonging to the institution, D Participates in the activities to be organised by the MENR and the Council of Higher Education on behalf of BTÜ.
l) It plans the In-Service Training activities to be carried out within the university with Energy Efficiency and submits them to the approval of the Rector in accordance with the hierarchical structure specified in the organisation.
m) Provides all kinds of documents and information requested by the Ministry auditors in accordance with the Energy Efficiency Audit Regulation, energy manager, employees and project experts in accordance with the Istanbul Governorship Energy Management Unit Directive
n) According to the Zero Waste Implementation Guide for Administrative and Commercial Buildings issued within the scope of the Zero Waste Regulation published by the Ministry of Environment and Urbanisation dated 12/7/2019 and numbered 30829 and published by the Ministry of Environment and Urbanisation, it follows the energy efficiency studies in buildings belonging to public institutions and organisations, reporting and legal notifications to be made to official institutions.
o) Within the law, by-laws, regulations, directives, circulars, plans and programmes performs the duties assigned to him by his superiors.
The duties of the Institution Mechanical Systems Energy Manager within the scope of energy management and efficiency are as follows:
a) It carries out the duties within the scope of the Basis and the provisions of this Directive, and works under the Rector in accordance with the hierarchical structure specified in the organisation.
b) Reporting to the Istanbul Provincial Energy Manager within the scope of the provisions of the Istanbul Governorship Energy Management Unit Directive
c) It transfers the powers and duties given to it by this Directive to the relevant persons by providing the conditions of the legislation for the parts it intends to transfer to the Unit Managers.
d) Within the scope of the Regulation on Energy Performance in Buildings published in the Official Gazette dated 05.12.2008 and numbered 27075, the maintenance required to be carried out on issues related to the efficiency of systems such as architectural, mechanical, electrical and lighting systems affecting the energy performance of the building, the timely and appropriate performance of the tests and the energy performance of the building at the design stage The building owner, the manager, the board of directors and the building owner are jointly and severally responsible for the maintenance, repair and modifications necessary for the operation of the building in such a way that it does not fall below.
e) According to TS EN ISO 50001 Energy Management System Standard, it carries out data collection, evaluation and planning, implementation, reporting, ensuring continuity in energy management and efficiency, makes decisions according to the results, and submits them to the approval of the Rector for implementation in accordance with the hierarchical structure specified in the organisation.
f) 5627 numbered Energy Efficiency Law and the provisions of the regulations, circulars and communiqués issued on the basis of the law in order to fulfil the orders, determines the deficiencies, prepares minutes and reports and submits them to the approval of the Rector in accordance with the hierarchical structure specified in the organisation.
g) Provides management and coordination between the Energy Management Unit, Energy Managers and Building Energy Efficiency Officers of the Institution.
h) It makes proposals to the Rector in accordance with the hierarchical structure specified in the organisation in order to ensure better execution and development of the services in the field of duty.
i) It ensures that the requested information on the issues within the field of duty is delivered to the relevant authorities in a timely manner.
j) Development and related to applications matters specified in the organisation reports to the Rector in accordance with the hierarchical structure.
k) It carries out the works and works related to the coordination of the institutions and persons authorised to carry out the necessary annual periodic maintenance and periodic checks on issues related to the efficiency of systems such as architectural, mechanical, electrical and lighting systems that affect the energy performance in the buildings belonging to the institution.
l) Participates in the activities organised by MENR and the Council of Higher Education on behalf of BTU.
m) t plans the In-Service Training activities to be carried out within the university with Energy Efficiency and submits them to the approval of the Rector in accordance with the hierarchical structure specified in the organisation.
n) Provides all kinds of documents and information requested by the Ministry auditors in accordance with the Energy Efficiency Audit Regulation, energy manager, employees and project experts in accordance with the Istanbul Governorship Energy Management Unit Directive
o) It follows the energy efficiency studies in buildings belonging to public institutions and organisationsreporting and legal notifications to be made to official institutions according to the Administrative and Commercial Buildings Zero Waste Implementation Guide issued within the scope of the Zero Waste Regulation published by the Ministry of Environment and Urbanisation dated 12/7/2019 and numbered 30829.
p) Within the law, by-laws, regulations, directives, circulars, plans and programmes performs the duties assigned to him by his superiors.
Establishment of Management Systems Units, Assignment of Unit Manager and Duties of Management Systems Units (According to Need):
ARTICLE 8 - (I) Establishment and Duties of Management Systems Units:
a) In order to fulfil the provisions of this Directive, the Institution is established under the Institutional Energy Management Unit, consisting of project experts and established for different purposes according to the needs of Electricity, Water, Mechanical Installation, Building Management Systems and The units are established with the proposal of the Institution Energy Manager and the approval of the Rector in accordance with the hierarchical structure specified in the organisation.
b) Personnel are assigned to the Electricity, Water, Mechanical Installation, Building or units established according to need to work in the BTU Energy Management Unit with the proposal of the Institution Energy Manager and the approval of the Rector in accordance with the hierarchical structure specified in the organisation.
c) The established Management Systems Units carry out the work and operations in accordance with the provisions of the underlying legislation and the Boğaziçi University Energy Management Unit Directive.
d) Energy Manager(s), Building Energy Efficiency Officer, Technical Personnel, Support, Administrative and Financial Services personnel are assigned to work in the Energy Management Unit of the Institution according to the need upon the proposal of the Energy Manager of the Institution and the approval of the Rector in accordance with the hierarchical structure specified in the organisation.
(2) Assignment of Management Systems Unit Managers:
a) Unit Manager is appointed from among Engineers, Architects and Technical Teachers or those who have undergraduate education in their field; preferably from those who have Energy Manager Certificate or preferably from those who have received internal audit or chief auditor training related to TS EN ISO 50001 Energy Management System, upon the proposal of the Energy Manager of the Institution and the approval of the Rector in accordance with the hierarchical structure specified in the organisation.
b) Unit Manager is the person who reports to the Energy Manager of the Institution, is responsible on behalf of the management for the fulfilment of the activities related to the unit, is authorised to represent, bind and sign the documents related to the request.
c) The salaries of the assigned teachers who continue their duties in the Ministry of National Education shall be paid in accordance with the provisions of the Decree on Course and Supplementary Course Hours of the Managers and Teachers of the Ministry of National Education, and the payments of other personnel shall be paid in accordance with the provisions of the legislation to which they are subject.
(3) Duties of Management Systems Unit Managers:
a) Unit managers, reporting to the Energy Manager of the Institution, carry out the work and operations specified in the provisions of the underlying legislation and the Boğaziçi University Energy Management Unit Directive.
b) Within the scope of energy management and efficiency; collects, evaluates, reports the data belonging to the management systems unit for which he/she is responsible, establishes communication with other management units, ensures that the data is entered into the Energy Efficiency Software, controls and informs the Institution Energy Manager about his/her unit.
Establishment of the Energy Management Unit in Institutional Service Buildings, Institutional Service
Appointment and Duties of the Energy Manager of Buildings (According to Need);
ARTICLE 9- (I) Establishment of the Energy Management Unit for the Service Buildings of the Institution and Mission:
a) 1 Article 7 of the Energy Efficiency Law dated 8.4.2007 and numbered 5627 on the basis of subparagraph 2 of paragraph (a) of paragraph 1 of Article 1; To carry out the duties specified in the Regulation on Increasing Efficiency in the Use of Energy Resources and Energy, published in the Official Gazette dated 27.10.201 1 and numbered 28097, and to act as a monitoring, control, supervision and coordination body for services and practices, the responsibilities and characteristics of which are specified; according to the need Energy Manager proposal, with the approval of the Rector in accordance with the hierarchical structure specified in the organisation Institution Service Buildings Energy Management Unit is established.
b) An energy manager is appointed in the Energy Management Unit of the Service Buildings of the Institution in accordance with the Energy Efficiency Law No. 5627 and the regulations, circulars, communiqués issued in accordance with this law and the Presidential Circular No. 2019/18 on Energy Saving in Public Buildings, Saving Target and Implementation Guide in Institution Buildings.
c) In case there is no energy manager to be assigned within the institution, the Institution Building Energy Efficiency Officer is assigned according to the Circular No. 2008/55 of the Ministry of Interior.
d) The personnel to be assigned in Technical Personnel, Support, Administrative and Financial Services to work in the Energy Management Unit of the Institution's Service Buildings according to the need shall be assigned with the proposal of the Energy Manager of the Institution's Service Buildings and the approval of the Institution's Service Building Manager.
e) The Energy Management Unit of the Service Buildings of the Institution carries out the necessary work and transactions in accordance with the provisions of the legislation and the Energy Management Unit Directive of the Institution.
(2) Appointment of the Energy Manager of the Institution Service Buildings:
a) The Energy Manager of the Service Buildings of the Institution shall be appointed from among the Engineers, Engineers and Technical Teachers or those who have undergraduate education in their field, preferably from among those who have Energy Manager Certificate or preferably from those who have received internal audit or chief auditor training related to TS EN ISO 50001 Energy Management System upon the proposal of the Energy Manager of the Institution and the approval of the Rector in accordance with the hierarchical structure specified in the organisation.
b) The Energy Manager of the Institution's Service Buildings is a person who reports to the Energy Manager of the Institution, is responsible on behalf of the management for the fulfilment of the activities related to the unit, is authorised to represent, bind and sign the documents related to the request.
c) In the event that the assigned Institution Service Buildings Energy Manager is a teacher who continues his/her duty in the Ministry of National Education, the additional course fees shall be paid according to the provisions of the "Decision on the Course and Additional Course Hours of the Managers and Teachers of the Ministry of National Education", and the payments of other assignments shall be covered according to the legislation of their affiliated institutions.
(3) Duties of the Energy Manager of the Institution Service Buildings:
a) It carries out the duties within the scope of this Directive and the provisions of the Basis.
b) Works under the Institution Energy Manager.
c) Institution Service Buildings Energy Governance Unit Management and is responsible for co-ordination.
d) Within the scope of energy management and efficiency; collects, evaluates, reports the data of the institution for which he/she is responsible, ensures that the data is entered into the Energy Efficiency Software, controls and informs the institution about energy management.
Principles of responsibility, control and reporting:
ARTICLE 10- (l) Those in charge of the implementation of the provisions of this Directive "Energy Managers" and "Institution Building Energy Efficiency Officer" are responsible,
(2) Whether the provisions of the Directive are duly implemented BU Energy Management Unit commissioned Energy Managers by supervised, When necessary, a report is prepared to be submitted to the Rector in accordance with the hierarchical structure specified in the organisation.
PART THREE
Amendment and Distribution Principles
Basis for change:
ARTICLE II- (l) The amendment proposals prepared in coordination with the Energy Management Unit of the Institution upon the proposal of the Energy Manager of the Institution by taking into consideration the changes in the legislation and the needs in this directive shall be put into practice following the approval of the MENR.
Principles of distribution:
ARTICLE 12- (l) This directive is not confidential and is distributed to all units.
SECTION FOUR
Efficiency Increasing Measures Priority measures that can be taken to increase energy efficiency:
ARTICLE 13- (l) Priority measures shall be taken for the energy use of public institutions in accordance with the Energy Efficiency Law No. 5627 and the regulations, circulars, communiqués issued in accordance with this Law, the Circular No. 2008/55 of the Ministry of Interior, the Presidential Circular No. 2019/18 on Energy Savings in Public Buildings, the Savings Target and Implementation Guide for Institutional Buildings, the 2012- 2023 Energy Efficiency Strategy Document and 20172023 National Energy Efficiency Action Plan.
(2) Within the scope of the Regulation on Energy Performance in Buildings published in the Official Gazette dated 05.12.2008 and numbered 27075, the building owner, manager, board of directors and / or energy manager shall take measures to increase efficiency in order to carry out the necessary maintenance, repair and modifications in order to carry out the necessary maintenance, tests on time and properly and to operate the building in a way that does not fall below the energy performance at the design stage.
SECTION FIVE
Obligation to provide information and administrative sanctions Obligation to provide information:
ARTICLE 14- (l) The manager of the public institution and organisation is responsible for entering and updating all kinds of information and documents permitted in the Energy Efficiency Software and for any negative consequences arising from unauthorised sharing of information.
(2) Public institutions and organisations that are obliged to appoint an energy manager shall prepare information on energy consumption and energy management practices within the scope of the Energy Saving Target in Public Buildings in accordance with the format published on the website of the Ministry of Energy and Natural Resources and send it to the Governorship Energy Management Unit and the Ministry of Energy and Natural Resources with an official letter.
(3) Public institutions and public organisations that are obliged to appoint an energy manager organisations, energy consumption and energy management practices saves the information to the ENVER Portal, the energy efficiency software of the Ministry of Energy and Natural Resources.
(4) Public institutions and organisations are obliged to provide all kinds of information and documents requested by the Ministry of Energy and Natural Resources, the Governorship Energy Management Unit and the Institution Energy Management Unit for on-site inspections and examinations in order to determine the accuracy of this information and to provide the necessary conditions.
(5) The person(s) notified by the Ministry of Energy and Natural Resources shall have access to the Energy Efficiency Software.
(6) The Governorship Energy Management Unit is authorised to request information and documents from public institutions and to check the information entered into the Energy Efficiency Software.
Administrative sanctions:
ARTICLE 15- (l) As a result of the determinations and/or audits made by MENR, administrative sanctions within the scope of Article 10 of the Energy Efficiency Law No. 5627 shall be imposed on real or legal persons.
(2) In accordance with the Energy Efficiency Audit Regulation published in the Official Gazette dated 06.07.2018 and numbered 30470 by the MENR, the audit of the obligations and responsibilities of real or legal persons within the scope of the law is carried out,
(3) The Institution may also have the auditing and inspection carried out by inspectors, institution managers or energy managers of the Energy Management Unit of the Institution within the scope of the underlying legislation.
SECTION SIX
Training and Certification Energy Manager Trainings and Certification:
ARTICLE 16- (l) Energy Manager Certificate shall be issued by MENR to the persons with at least a bachelor's degree who have participated in the applied energy manager trainings organised in accordance with Article I I I of the Regulation on Increasing Efficiency in the Use of Energy Resources and Energy published in the Official Gazette dated 27.10.201 1 and numbered 28097 and who are successful in the examination conducted by MENR.
(2) Persons with at least bachelor's degree in engineering or in the machinery, electricity, mechatronics or electrical-electronics departments of technical education faculties are accepted to energy manager trainings.
Building Energy Efficiency Officer Trainings and Certification:
ARTICLE 17- (l) In case the Institution cannot find an energy manager to assign within the Institution, the Institution will assign a Building Energy Efficiency Officer.
(2) For the in-service trainings of the Institution Building Energy Efficiency Questionnaire to be organised by the Energy Management Unit of Istanbul Governorship in order to meet the needs of public institutionsfirst of all, those whoeducated in the field of engineeringthis is not possible, those who have been educated in the machinery, electricity or electrical-electronics, mechatronics departments of technical education faculties, if this is not possible, those who have undergraduate education in other fields or those who have vocational college education, the personnel assigned on behalf of the institution are accepted.
SECTION SEVENTH
Implementation and Execution
Execution:
ARTICLE 18- (l) The provisions of this Directive shall be executed by the Rector of Boğaziçi University.
Enforcement:
ARTICLE 19- (l) This Directive enters into force on the date it is signed by the Rector of Boğaziçi University.
|
|
Energy Management Process |
Document Code |
SR.12 |
|||
|
Publication Date |
16.09.2022 |
|||||
|
Revision No |
1 |
|||||
|
Revision Date |
16.05.2024 |
|||||
|
NAME OF PROCESS |
SR.12 Energy Management Process |
BEGINNING OF THE POINT |
POINT OF THE |
NECESSARY COMPETENCE IN THE PROCESS |
||
|
PROCESS OWNER |
Department of Building Works |
Collection of energy data |
Achieving energy targets 2030 - %30 |
Fulfilment of energy-related legal requirements, achievement of energy efficiency targets By 20230 30% Achievement of targets |
||
|
RESPONSIBLE |
Energy Managers |
RESOURCES REQUIRED THE PROCESS |
||||
|
Human resources, Printed or electronic information resources Technological equipment/internet Office equipment/Physical spaces, counters |
||||||
|
PURPOSE OF THE PROCESS |
Ensuring the effective use of energy, realising energy efficiency projects, monitoring energy performance |
|||||
|
ENTRIES |
PROCESSES |
ACTIVITIES |
RESPONSIBLE Campus Energy |
OUTPUTS |
PROCESS ALL PROCESSES |
|
|
Requests from units Records Legal Regulations Fixtures, Energy consumption data Related variables Significant Energy use Electricity Natural Gas Diesel |
Pareto Analysis 80% Utilisation being OER Energy Utilisation Assessment Regression Analyses Energy Reference Determinations Energy Studies Energy Efficiency Projects Evaluation of legal requirements 100% Compliance |
Energy Performance Indicators Energy Reference Lines Action Plan Energy Objectives and Targets |
||||
|
RELATED DOCUMENTS |
Public Procurement Law Boğaziçi University Signatory Authorities Directive |
|||||
|
PERFORMANCE INDICATORS |
9001-50001 |
MEASUREMENT METHOD |
FOLLOW RESPONSIBLE |
PERIOD |
||
|
Electricity Energy Performance Increase |
50001 |
Meter Consumption/Area Served |
Energy Manager |
Monthly |
||
|
Natural Gas Energy Performance Increase |
50001 |
Regression Analysis |
Energy Manager |
Monthly |
||
|
|
|
|
||||
|
Prepared by |
|
Approved by |
|
|||
Legal and Regulatory Compliance in Energy Management
BACKGROUND:
The purpose of this procedure is to identify the systems and processes necessary to improve energy performance, including energy efficiency, utilisation and consumption in line with ISO 50001 Energy Management System
be able to create.
1. SCOPE:
It covers all activities related to energy consumption, evaluation and management of energy consumption as a result of its activities within the scope and limits determined in accordance with ISO 50001 Energy Management System. It covers the conditions related to the creation, implementation, continuity and improvement of energy performance by ensuring that it follows a systematic approach to continuous improvement of energy performance. The scope and limits are also graphicalised and shared with the entire energy team.
The scope and limits of the ISO 50001 Energy Management System being implemented as follows.
|
Address |
Scope |
|
South Campus Boğaziçi University South Campus 34342 Bebek/Istanbul |
Electricity-Natural Gas-Diesel |
|
North Campus Rumeli Hisarı, Hisar Üstü Nispetiye Cd No:7, 34342 Sarıyer/İstanbul |
Electricity-Natural Gas-Diesel |
|
Hisar Campus Hisarüstü, Nispetiye Caddesi, Rumelihisarı, Sarıyer/Istanbul |
Electricity-Natural Gas-Diesel |
|
Kandilli Campus Kandilli Mahallesi, Vaniköy Caddesi, Eşref Bitlis Sokak, Üsküdar/İstanbul |
Electricity-Natural Gas-Diesel |
|
Sarıtepe Campus Boğaziçi University, Sarıtepe Campus, Sarıyer/Istanbul |
Electricity-Natural Gas-Diesel |
|
Flakavar Campus Cengiz Topel Caddesi, Özden Sok., Rumelihisarı, Beşiktaş/İstanbul |
Electricity-Natural Gas-Diesel |
2. RESPONSIBLE:
Boğaziçi University Energy Team is responsible for the implementation of this procedure. All personnel are responsible for the implementation of the rules in this procedure.
3. DEFINITIONS and ABBREVIATIONS:
Energy: It is defined as the capacity used during the use of operational activities such as electricity, fuel, steam, heat, compressed air.
Energy Management System (EnYS): A system consisting of energy policy, objectives, processes and procedures and
is a set of elements that affect each other.
Energy Team: They are responsible for monitoring and implementing energy management system activities to improve energy performance.
Energy Performance: Measurable results related to energy efficiency, energy use and energy consumption.
Energy Performance Indicator (EnPG): Numerical values determined by the company and measuring energy performance.
Energy Reference Line (ERL): A baseline for comparison of energy performance.
reference/references
Energy Review (EGG): It is an analysis method that includes site visits and data-based evaluation of energy performance in order to capture improvement opportunities.
Energy Outlook; It is a diagram where energy consumption points are determined according to departments in each energy type for one year.
Significant Energy User (SEU): An energy user that generates a large amount of energy consumption and/or provides significant potential for improving energy performance.
Static Factor: A factor that significantly affects energy performance and does not change routinely.
Relevant Variable: Measurable factor that significantly affects energy performance and changes routinely. Boğaziçi University Organisation
4. LEADERSHIP
The work related to this section is defined in the Integrated Management System Implementation Guide.
5. APPLICATION
The energy planning process is stated as basic below and detailed through the items.

5.1 ACTIVITIES TO
Risk and Opportunity Management activities are defined in the Integrated Management System Implementation Guide.
5.2 OBJECTIVES, AND PLANNING TO
Our objectives in the relevant functions, levels and processes needed for our Energy Management System
has been created.
The objectives have been set taking into account the following points.
✓ Compliance with policy,
✓ Being measurable,
✓ Into account the applicable conditions,
✓ Of important energy users,
✓ It can be monitored in a way that takes into account opportunities to improve our performance,
✓ It can be announced to all levels,
✓ It can be updated as needed.
Energy goals and targets are determined in RHB.EK.01 Goal Target Action Plan. In order to achieve the energy targets, En.F.01 Energy Action Form has been prepared and energy efficiency actions monitored through this form. While preparing the energy action plan, the following issues were taken into consideration.
✓ What to do;
✓ Which resources be needed;
✓ Who be responsible;
✓ When it will be completed;
✓ Performance indicator to monitor improvement in energy performance
5.3 REVIEW
Within the boundaries of our organisation, the Energy Review Study is carried out once a year by the Energy Team under the coordination of the Energy Management Unit Coordinator.
For the energy review;
a) Energy use on the basis of measurements and other data.
b) Energy sources are identified.
c) Past and present energy use and consumption are evaluated.
d) Evaluations and forecasts made for future energy use and consumption.
e) According to the results of the energy use analysis, important areas of energy use and consumption are identified.
f) Facilities, equipment, systems, processes and employees that have a significant impact on energy use and consumption
Determined.
g) Other variables that have a significant impact on energy use and consumption, if any, are identified.
h) Current performance of plant, equipment, systems and processes in terms of significant energy use
Determined.
i) Opportunities for improving energy performance (increasing energy efficiency, energy saving) are identified, prioritised and recorded. These opportunities may include possible energy sources, reuse, alternative energy sources.
Energy outlook phase; Our organisation first determined its energy outlook with the En.F.02 Energy Outlook Form by determining energy consumption segments according to energy types in line with past energy consumption data. In campuses with 80% energy consumption over the distribution of total energy consumption, SCSs are determined over the energy types corresponding to 80% of total consumption.
Energy assessment phase; Energy actions are determined by evaluating the important energy users identified. The resulting energy efficiency opportunities are included in the action plan and recorded in the En.F.01 Energy Action Form.
If an operational control and/or critical operating parameter related to the important consumer will be defined during the energy assessment study, it is indicated in the relevant section of the form.
En.F.01 Energy Action Form also includes the following points.
a) Responsibility for the identified project
b) Time frame of the identified project
c) Frequency of control by the energy team
d) Planned efficiency target
The Energy Manager is primarily responsible for the execution of these studies. The Energy Review Study is repeated with major changes in the system and process, new equipment purchases, product changes that affect energy consumption and changes in energy sources.
The energy review study is reviewed and updated at the end of each year. Actions are determined according to importance. Energy audit studies are utilised in determining the actions.
5.4 INDICATORS
The energy performance indicators determined by our organisation in line with the energy review study were recorded in the En.F.03 Energy Performance Indicators Form.
Responsibility, monitoring and review processes of EnPGs En.F.05 Energy Measurement and Monitoring Form is stated in.
Energy performance indicators compare the expected energy use with the actual energy use within the framework of monthly data collected.
5.5 LINES
Following the energy review, our organisation has determined its EnRÇs in line with significant energy use. Reference lines are monitored monthly and calculations are made in En.F.04 EnYS Performance Form.
In case of any change in the energy monitoring system, the data set after the monitoring system is changed is taken into consideration. Changes in energy performance are controlled in line with the deviations in the energy baseline. If the deviation rate is <10%> above the value specified in the Reference Line Calculation Form, the reasons for this are investigated and necessary measures are taken.
When one or more of the following reasons occur; Energy reference lines are corrected,
a) When energy performance indicators no longer reflect energy use and consumption,
b) Operation models, energy systems and predetermined method in case of a major change.
5.6 PLANNING
Our organisation ensures that the basic characteristics of its activities affecting energy performance are identified, measured, monitored and analysed at planned intervals with the En.F.05 Energy Measurement and Monitoring Form and is implemented.
The form includes the following points;
a) Relevant variables for important dimensions;
b) Significant dimensions and associated energy consumption;
c) Operational criteria related to important dimensions;
d) Static factors if applicable;
e) Data specified in action plans.
This form also specifies how and how often the data will be collected.
6. SUPPORT
The work related to this section is defined in the Integrated Management System Implementation Guide.
7. OPERATION
7.1 OPERATIONAL PLANNING AND CONTROL
Our organisation has identified important energy usage points. It has guaranteed the timely maintenance and efficient use of important energy users.
Work and process instructions have been prepared and put into practice in order to keep the energy performance at the highest level without putting the services and production of important energy users at risk. Together with the operating instructions, critical operating parameters were determined in order to eliminate deviations from energy performance.
Equipment maintenance is carried out as planned in order to keep energy efficiency at the highest level. Critical operating parameters are monitored under En.F.08 Critical Operating Parameters Form.
7.2 DESIGN
Energy efficiency is taken into consideration in equipment investments and modifications that may affect energy performance and/or Energy management system. In this context, the Energy Team conducts an evaluation study. The equipment and its application to be purchased as a result of this evaluation are purchased by the relevant Directorate. In this context, the person/department carrying out the technical work shall consult with the Energy Team and carry out the work according to En.TL.02 Energy Consuming Equipment and Service Instruction. Purchasing activities are carried out in this direction. Records related to the design are recorded with Design Cards.
7.3 SUPPLY
Energy performance and efficiency in the purchase of energy services, products and equipment are evaluated in the process of determining the suitability of the service, product or equipment for use. The evaluation of energy performance and efficiency in service, product and equipment purchases is made according to En.TL.02 Energy Consuming Equipment and Service Instruction. One of the performance criteria for the equipment to be preferred is the energy consumption value. The commitment and performance tests can be requested from the seller company if necessary. When the equipment is supplied and put into use, it verified in line with the vendor commitment. When deemed necessary, life cost analyses are performed by the Energy team and the equipment to be purchased is decided.
In the process of procuring products and services have or may have an impact on energy use, the legal obligations that suppliers must comply with are defined in the specifications and notified to the suppliers by the Purchasing Directorate.
Risks that may arise in relation to the supply of energy have been identified and actions have been taken if necessary.
8. PERFORMANCE EVALUATION
8.1 MONITORINGMEASUREMENTAND EVALUATION
Our organisation monitors, measures, analyses and evaluates its energy performance. It ensures that the main characteristics of its activities affecting energy performance are defined, measured, monitored and analysed at planned intervals and implemented.
The organisation the following:
✓ What needs to be monitored and measured,
✓ Where applicable, monitoring, measurement, analysis and evaluation methods to ensure valid results,
✓ Criteria indicating how the organisation will assess its energy performance and appropriate indicators,
✓ When monitoring and measurement should be carried out,
✓ Determine when monitoring and measurement results should be analysed and evaluated is in operation.
Our organisation appropriately ensures that calibrated or verified, monitoring and measuring machinery and equipment are used and maintained.
Our organisation assesses its energy performance and the effectiveness of its energy management system. It shares relevant energy performance information internally and externally as defined in the communication procedure and as required by compliance obligations.
Our organisation maintains appropriate documented information as evidence of the results of monitoring, measurement, analysis and evaluation.
Service activities are measured with the controls performed. Control results are analysed with data improvement activities are implemented in case of a decision. Improvement activities include the improvement of the management system as well as service quality.
In all improvement works, it is aimed to continuously improve all processes within the system established according to the Energy Management System standard.
Necessary maintenance work is planned and implemented to ensure that the energy consuming equipment within the scope of EnYS continues to operate in accordance with energy efficiency.
8.1.2. Assessment of Compliance with Legal and Other Requirements
Our organisation carries out, implements and ensures the continuity of the work necessary to assess the fulfilment of compliance obligations.
The evaluation of the laws and other conditions that our organisation is obliged / committed to comply with is carried out with the En.F.06 Energy Legal and Other Conditions and Obligations Follow-up Form.
Changes in the relevant legal and other conditions or new regulations are shared as an agenda item at the Energy Review Meetings together with the actions to be taken in this direction. Together with the decisions taken at the meeting, the relevant revised/newly published regulation is shared with the relevant units/persons via e-mail.
8.2 INTERNAL INSPECTION
The studies related to this section are described in the Integrated Management System Implementation Guide and Audit Defined in the Procedure.
8.3 REVIEW
At the Management Review Meetings, decisions are taken at least on the following agenda items.
a) Status of actions arising from previous management reviews;
b) Changes and issues and changes related to risks and opportunities related to EnYS;
c) EnYS performance and status on the following issues;
✓ Non-conformities and corrective actions;
✓ Monitoring and measurement results;
✓ Audit results;
✓ The results of the assessment of compliance with legal and other requirements;
✓ Opportunities for continuous improvement, including competence;
✓ Quality and Energy Policy.
For the management review meeting, the Management Review Report, which includes the above-mentioned matters The report is prepared by the Energy Team.
The report should include information on energy performance, the extent to which the objectives and energy targets are met, the status of the projects in the action plan, energy performance improvement according to the results of monitoring and measurement, including energy performance indicators.
In the Management Review, all agenda items are reviewed and the effectiveness and efficiency of our system is reviewed and relevant decisions are taken. Analyses and analysis results of the visually explained data are examined. Participants express their opinions. Decisions are taken. Actions and activities to be carried out are determined, the responsible persons for these activities are identified, the completion dates of the activities are decided, the resources needed are determined.
At the Management Review meeting, necessary measures are taken to be ready for the next period by reviewing the changes that will affect the EnYS and energy performance (action plan, etc.) and other factors that will be affected by these changes.
As a result of the FGD, it is decided whether to make changes in the following issues in a way to reveal continuous improvement;
✓ Opportunities to improve energy performance;
✓ Quality and Energy Policy;
✓ Energy performance indicators and energy reference points;
✓ Targets, energy targets, action plans or other elements of the EnMS and actions to be taken in case of non-achievement;
✓ Opportunities to improve integration with business processes;
✓ Allocation of resources;
✓ Improvement of competence, awareness and communication.
Reports on the results of the management review, actions and minutes of the meeting are kept It is done.
9. IMPROVEMENT
9.1 NON-CONFORMITY AND ACTION
The works related to this section are described in the Integrated Management System Implementation Guide and Corrective Action Defined by the Procedure.
9.2 IMPROVEMENT
In a continuous effort to make the Energy Management System we are implementing more effective, our policies, objectives, targets and actions are reviewed regularly every year.
In addition, internal audits, self-assessments, improvement team works, sharing of inputs obtained through individual suggestions, corrective actions, management review meetings, etc. are used to serve the purpose of continuous improvement.
Within the framework of continuous improvement approach, teams continue to work on efficiency, operational process improvement, performance improvement, etc. in our company.
|
|
PERFORMANCE INDICATOR |
En.F.03 |
|||||||
|
REV:00 |
|||||||||
|
No |
Campus |
Energy Type |
Equipment |
Determined Year |
Indicator - Energy Equation |
Unit |
Activity Responsible |
Review Environment |
Review Period |
|
1 |
South |
Electricity |
All Equipment |
2017-18 |
m2 over 12 months cumulative data energy consumed per |
kWh |
Emre Ünalan |
Energy Review Meeting |
1 in 2 months |
|
2 |
Natural Gas |
Boiler Room |
2017-18 |
Energy use obtained as a result of regression analysis with HDD |
Sm3 |
Serkan Bıyık |
Energy Review Meeting |
1 in 2 months |
|
|
3 |
North |
Electricity |
All Equipment |
2017-18 |
Energy consumed per m2 over 12 months cumulative data |
kWh |
Emre Ünalan |
Energy Review Meeting |
1 in 2 months |
|
4 |
Natural Gas |
Boiler Room |
2017-18 |
Regression analysis with HDD energy utilisation as a result of |
Sm3 |
Serkan Bıyık |
Energy Review Meeting |
1 in 2 months |
|
|
5 |
Kandilli |
Electricity |
All Equipment |
2017-18 |
Energy consumed per m2 over 12 months cumulative data |
kWh |
Emre Ünalan |
Energy Review Meeting |
1 in 2 months |
|
6 |
Natural Gas |
Boiler Room |
2017-18 |
Energy use obtained as a result of regression analysis with HDD |
Sm3 |
Serkan Bıyık |
Energy Review Meeting |
1 in 2 months |
|
|
7 |
Saritepe |
Electricity |
All Equipment |
2017-18 |
m2 over 12 months cumulative data energy consumed per |
kWh |
Emre Ünalan |
Energy Review Meeting |
1 in 2 months |
|
8 |
Natural Gas |
Boiler Room |
2017-18 |
Energy use obtained as a result of regression analysis with HDD |
Sm3 |
Serkan Bıyık |
Energy Review Meeting |
1 in 2 months |
|
|
7 |
Hisar |
Electricity |
All Equipment |
2017-18 |
Energy consumed per m2 over 12 months cumulative data |
kWh |
Emre Ünalan |
Energy Review Meeting |
1 in 2 months |
|
8 |
Natural Gas |
Boiler Room |
2017-18 |
Regression analysis with HDD energy utilisation as a result of |
Sm3 |
Serkan Bıyık |
Energy Review Meeting |
1 in 2 months |
|
|
7 |
Anti-Aircraft |
Electricity |
All Equipment |
2017-18 |
Energy consumed per m2 over 12 months cumulative data |
kWh |
Emre Ünalan |
Energy Review Meeting |
1 in 2 months |
|
8 |
Natural Gas |
Boiler Room |
2017-18 |
Energy use obtained as a result of regression analysis with HDD |
Sm3 |
Serkan Bıyık |
Energy Review Meeting |
1 in 2 months |
|
|
7 |
Anatolia Citadel |
Electricity |
All Equipment |
2017-18 |
m2 over 12 months cumulative data energy consumed per |
kWh |
Emre Ünalan |
Energy Review Meeting |
1 in 2 months |
|
8 |
Natural Gas |
Boiler Room |
2017-18 |
Energy use obtained as a result of regression analysis with HDD |
Sm3 |
Serkan Bıyık |
Energy Review Meeting |
1 in 2 months |
|
|
|
FORM |
En.F.04 |
|||
|
REV:00 |
|||||
|
South Campus Electricity |
|||||
|
History |
Electricity kWh |
Campus Area m2 |
Annual Energy Use kWh |
m2/kWh |
Savings % |
|
January(17-18) |
284.353,57 |
58.172 |
|
|
|
|
February(17-18) |
283.924,54 |
58.172 |
|
|
|
|
March(17-18) |
277.922,87 |
58.172 |
|
|
|
|
April(17-18) |
247.021,88 |
58.172 |
|
|
|
|
May(17-18) |
223.177,66 |
58.172 |
|
|
|
|
June(17-18) |
229.975,85 |
58.172 |
|
|
|
|
July(17-18) |
277.436,15 |
58.172 |
|
|
|
|
August(17-18) |
268.332,70 |
58.172 |
|
|
|
|
September(17-18) |
262.127,19 |
58.172 |
|
|
|
|
October(17-18) |
268.291,03 |
58.172 |
|
|
|
|
November(17-18) |
264.254,65 |
58.172 |
|
|
|
|
December(17-18) |
293.996,38 |
58.172 |
3.180.814 |
54,68 |
|
|
Jan.24 |
243.426,48 |
58.172 |
3.139.887 |
53,98 |
1,3% |
|
Feb.24 |
240.376,68 |
58.172 |
3.096.340 |
53,23 |
2,7% |
|
Mar.24 |
259.031,52 |
58.172 |
3.077.448 |
52,90 |
3,2% |
|
Apr.24 |
198.659,28 |
58.172 |
3.029.086 |
52,07 |
4,8% |
|
May.24 |
226.366,92 |
58.172 |
3.032.275 |
52,13 |
4,7% |
|
Haz.24 |
213.808,92 |
58.172 |
3.016.108 |
51,85 |
5,2% |
|
Tem.24 |
298.568,52 |
58.172 |
3.037.240 |
52,21 |
4,5% |
|
Aug.24 |
254.188,04 |
58.172 |
3.023.096 |
51,97 |
5,0% |
|
Sep.24 |
213.383,88 |
58.172 |
2.974.352 |
51,13 |
6,5% |
|
Oct.24 |
241.988,52 |
58.172 |
2.948.050 |
50,68 |
7,3% |
|
Nov.24 |
244.903,08 |
58.172 |
2.928.698 |
50,35 |
7,9% |
|
Dec.24 |
277.021,21 |
58.172 |
2.911.723 |
50,05 |
8,5% |
Remarks: Maximum deviation rate is -10%. If the deviation is high, root cause analysis is performed.
|
|
FORM |
En.F.04 |
|||
|
REV:00 |
|||||
|
North Campus Electricity |
|||||
|
History |
Electricity kWh |
Campus Area m2 |
Annual Energy Use kWh |
m2/kWh |
Savings % |
|
January(17-18) |
492.581,90 |
99.661 |
|
|
|
|
February(17-18) |
473.078,41 |
99.661 |
|
|
|
|
March(17-18) |
493.717,96 |
99.661 |
|
|
|
|
April(17-18) |
435.748,88 |
99.661 |
|
|
|
|
May(17-18) |
454.043,03 |
99.661 |
|
|
|
|
June(17-18) |
452.060,86 |
99.661 |
|
|
|
|
July(17-18) |
537.933,25 |
99.661 |
|
|
|
|
August(17-18) |
454.136,15 |
99.661 |
|
|
|
|
September(17-18) |
430.831,06 |
99.661 |
|
|
|
|
October(17-18) |
480.606,59 |
99.661 |
|
|
|
|
November(17-18) |
476.515,96 |
99.661 |
|
|
|
|
December(17-18) |
503.151,46 |
99.661 |
5.684.406 |
57,04 |
|
|
Jan.24 |
377.116,07 |
99.661 |
5.191.824 |
52,09 |
9,0% |
|
Feb.24 |
387.842,10 |
99.661 |
4.718.745 |
47,35 |
17,7% |
|
Mar.24 |
468.550,02 |
99.661 |
4.225.027 |
42,39 |
26,8% |
|
Apr.24 |
422.605,70 |
99.661 |
3.789.278 |
38,02 |
34,8% |
|
May.24 |
452.147,37 |
99.661 |
3.335.235 |
33,47 |
43,1% |
|
Haz.24 |
452.477,16 |
99.661 |
2.883.174 |
28,93 |
51,4% |
|
Tem.24 |
498.413,22 |
99.661 |
2.345.241 |
23,53 |
61,3% |
|
Aug.24 |
510.293,65 |
99.661 |
5.460.550 |
54,79 |
4,1% |
|
Sep.24 |
458.898,99 |
99.661 |
5.488.618 |
55,07 |
3,6% |
|
Oct.24 |
534.118,65 |
99.661 |
5.542.130 |
55,61 |
2,6% |
|
Nov.24 |
423.722,10 |
99.661 |
5.489.336 |
55,08 |
3,6% |
|
Dec.24 |
|
99.661 |
4.986.185 |
50,03 |
12,8% |
Remarks: Maximum deviation rate is -10%. If the deviation is high, root cause analysis is performed.
|
|
FORM |
En.F.04 |
|||
|
REV:00 |
|||||
|
Kandilli Campus Electricity |
|||||
|
History |
Electricity kWh |
Campus Area m2 |
Annual Energy Use kWh |
m2/kWh |
Savings % |
|
January(17-18) |
158.551,78 |
23.315 |
|
|
|
|
February(17-18) |
146.090,29 |
23.315 |
|
|
|
|
March(17-18) |
152.436,88 |
23.315 |
|
|
|
|
April(17-18) |
139.964,40 |
23.315 |
|
|
|
|
May(17-18) |
138.598,38 |
23.315 |
|
|
|
|
June(17-18) |
142.055,07 |
23.315 |
|
|
|
|
July(17- |
|
|
|
|
|
|
18) |
178.992,32 |
23.315 |
|
|
|
|
August(17-18) |
173.345,08 |
23.315 |
|
|
|
|
September(17-18) |
164.239,14 |
23.315 |
|
|
|
|
October(17-18) |
165.445,59 |
23.315 |
|
|
|
|
November(17-18) |
149.152,95 |
23.315 |
|
|
|
|
December(17-18) |
161.796,81 |
23.315 |
1.870.669 |
80,23 |
|
|
Jan.24 |
354.466,81 |
47.912 |
2.066.584 |
43,13 |
46,2% |
|
Feb.24 |
334.377,43 |
47.912 |
2.254.871 |
47,06 |
41,3% |
|
Mar.24 |
347.330,42 |
47.912 |
2.449.764 |
51,13 |
36,3% |
|
Apr.24 |
231.737,81 |
47.912 |
2.541.538 |
53,05 |
33,9% |
|
May.24 |
274.528,58 |
47.912 |
2.677.468 |
55,88 |
30,4% |
|
Haz.24 |
334.460,21 |
47.912 |
2.869.873 |
59,90 |
25,3% |
|
Tem.24 |
403.091,13 |
47.912 |
3.093.972 |
64,58 |
19,5% |
|
Aug.24 |
399.209,84 |
47.912 |
3.319.837 |
69,29 |
13,6% |
|
Sep.24 |
376.843,51 |
47.912 |
3.532.441 |
73,73 |
8,1% |
|
Oct.24 |
339.919,87 |
47.912 |
3.706.915 |
77,37 |
3,6% |
|
Nov.24 |
295.947,91 |
47.912 |
3.853.710 |
80,43 |
-0,2% |
Remarks: Maximum deviation rate is -10%. If the deviation is high, root cause analysis is performed.
|
|
FORM |
En.F.04 |
|||
|
REV:00 |
|||||
|
Sarıtepe Campus Electricity |
|||||
|
History |
Electricity kWh |
Campus Area m2 |
Annual Energy Use kWh |
m2/kWh |
Savings % |
|
January(17-18) |
144.587,35 |
45.748 |
|
|
|
|
February(17-18) |
149.981,28 |
45.748 |
|
|
|
|
March(17-18) |
164.304,17 |
45.748 |
|
|
|
|
April(17-18) |
126.957,66 |
45.748 |
|
|
|
|
May(17-18) |
121.017,92 |
45.748 |
|
|
|
|
June(17-18) |
109.423,66 |
45.748 |
|
|
|
|
July(17-18) |
131.065,67 |
45.748 |
|
|
|
|
August(17-18) |
122.847,28 |
45.748 |
|
|
|
|
September(17-18) |
114.905,25 |
45.748 |
|
|
|
|
October(17-18) |
143.807,77 |
45.748 |
|
|
|
|
November(17-18) |
172.799,04 |
45.748 |
|
|
|
|
December(17-18) |
190.573,17 |
45.748 |
1.692.270 |
36,99 |
|
|
Jan.24 |
22.832,10 |
45.748 |
1.570.515 |
34,33 |
7,2% |
|
Feb.24 |
46.533,60 |
45.748 |
1.467.067 |
32,07 |
13,3% |
|
Mar.24 |
85.764,24 |
45.748 |
1.388.527 |
30,35 |
17,9% |
|
Apr.24 |
65.656,26 |
45.748 |
1.327.226 |
29,01 |
21,6% |
|
May.24 |
68.003,64 |
45.748 |
1.274.212 |
27,85 |
24,7% |
|
Haz.24 |
72.176,76 |
45.748 |
1.236.965 |
27,04 |
26,9% |
|
Tem.24 |
78.419,88 |
45.748 |
1.184.319 |
25,89 |
30,0% |
|
Aug.24 |
71.029,98 |
45.748 |
1.132.502 |
24,76 |
33,1% |
|
Sep.24 |
69.603,75 |
45.748 |
1.087.200 |
23,76 |
35,8% |
|
Oct.24 |
50.590,81 |
45.748 |
993.983 |
21,73 |
41,3% |
|
Nov.24 |
31.555,08 |
45.748 |
852.739 |
18,64 |
49,6% |
|
Dec.24 |
|
45.748 |
662.166 |
14,47 |
60,9% |
Remarks: Maximum deviation rate is -10%. If the deviation is high, root cause analysis is performed.
|
|
FORM |
En.F.04 |
|||
|
REV:00 |
|||||
|
Hisar Campus Electricity |
|||||
|
History |
Electricity kWh |
Campus Area m2 |
Annual Energy Use kWh |
m2/kWh |
Savings % |
|
January(17-18) |
78.515,79 |
10.818 |
|
|
|
|
February(17-18) |
71.740,37 |
10.818 |
|
|
|
|
March(17-18) |
72.664,23 |
10.818 |
|
|
|
|
April(17-18) |
66.976,71 |
10.818 |
|
|
|
|
May(17-18) |
66.542,19 |
10.818 |
|
|
|
|
June(17-18) |
63.493,63 |
10.818 |
|
|
|
|
July(17-18) |
71.309,15 |
10.818 |
|
|
|
|
August(17-18) |
62.140,87 |
10.818 |
|
|
|
|
September(17-18) |
49.532,73 |
10.818 |
|
|
|
|
October(17-18) |
74.625,47 |
10.818 |
|
|
|
|
November(17-18) |
73.031,11 |
10.818 |
|
|
|
|
December(17-18) |
74.477,22 |
10.818 |
825.049 |
76,27 |
|
|
Jan.24 |
66.611,53 |
10.818 |
813.145 |
75,17 |
1,4% |
|
Feb.24 |
70.715,73 |
10.818 |
812.121 |
75,07 |
1,6% |
|
Mar.24 |
76.955,78 |
10.818 |
816.412 |
75,47 |
1,0% |
|
Apr.24 |
62.710,28 |
10.818 |
812.146 |
75,07 |
1,6% |
|
May.24 |
79.240,61 |
10.818 |
824.844 |
76,25 |
0,0% |
|
Haz.24 |
66.607,99 |
10.818 |
827.958 |
76,54 |
-0,4% |
|
Tem.24 |
70.814,74 |
10.818 |
827.464 |
76,49 |
-0,3% |
|
Aug.24 |
61.824,67 |
10.818 |
827.148 |
76,46 |
-0,3% |
|
Sep.24 |
32.538,68 |
10.818 |
810.154 |
74,89 |
1,8% |
|
Oct.24 |
37.586,64 |
10.818 |
773.115 |
71,47 |
6,3% |
|
Nov.24 |
61.975,73 |
10.818 |
762.060 |
70,44 |
7,6% |
|
Dec.24 |
66.214,87 |
10.818 |
753.797 |
69,68 |
8,6% |
Remarks: Maximum deviation rate is -10%. If the deviation is high, root cause analysis is performed.
|
|
FORM |
En.F.04 |
|||
|
REV:00 |
|||||
|
Ucaksavar Campus Electricity |
|||||
|
History |
Electricity kWh |
Campus Area m2 |
Annual Energy Use kWh |
m2/kWh |
Savings % |
|
January(17-18) |
148.798,63 |
37.204 |
|
|
|
|
February(17-18) |
151.634,28 |
37.204 |
|
|
|
|
March(17-18) |
151.944,43 |
37.204 |
|
|
|
|
April(17-18) |
117.958,97 |
37.204 |
|
|
|
|
May(17-18) |
100.222,47 |
37.204 |
|
|
|
|
June(17-18) |
88.315,05 |
37.204 |
|
|
|
|
July(17-18) |
105.069,75 |
37.204 |
|
|
|
|
August(17-18) |
89.018,09 |
37.204 |
|
|
|
|
September(17-18) |
95.821,66 |
37.204 |
|
|
|
|
October(17-18) |
151.058,73 |
37.204 |
|
|
|
|
November(17-18) |
139.971,97 |
37.204 |
|
|
|
|
December(17-18) |
169.369,57 |
37.204 |
1.509.184 |
40,57 |
|
|
Jan.24 |
48.187,35 |
37.204 |
1.408.572 |
37,86 |
6,7% |
|
Feb.24 |
46.202,44 |
37.204 |
1.303.140 |
35,03 |
13,7% |
|
Mar.24 |
49.838,69 |
37.204 |
1.201.035 |
32,28 |
20,4% |
|
Apr.24 |
34.451,71 |
37.204 |
1.117.527 |
30,04 |
26,0% |
|
May.24 |
39.371,43 |
37.204 |
1.056.676 |
28,40 |
30,0% |
|
Haz.24 |
36.031,81 |
37.204 |
1.004.393 |
27,00 |
33,4% |
|
Tem.24 |
76.127,75 |
37.204 |
975.451 |
26,22 |
35,4% |
|
Aug.24 |
59.681,58 |
37.204 |
946.115 |
25,43 |
37,3% |
|
Sep.24 |
30.853,33 |
37.204 |
881.146 |
23,68 |
41,6% |
|
Oct.24 |
37.339,35 |
37.204 |
767.427 |
20,63 |
49,1% |
|
Nov.24 |
38.505,45 |
37.204 |
665.960 |
17,90 |
55,9% |
|
Dec.24 |
|
37.204 |
496.591 |
13,35 |
67,1% |
Remarks: Maximum deviation rate is -10%. If the deviation is high, root cause analysis is performed.
|
|
FORM |
En.F.04 |
|||
|
REV:00 |
|||||
|
Anadolu Hisarı Campus Electricity |
|||||
|
History |
Electricity kWh |
Campus Area m2 |
Annual Energy Use kWh |
m2/kWh |
Savings % |
|
January(17-18) |
187.846,70 |
24.402 |
|
|
|
|
February(17-18) |
175.877,71 |
24.402 |
|
|
|
|
March(17-18) |
182.412,63 |
24.402 |
|
|
|
|
April(17-18) |
154.853,50 |
24.402 |
|
|
|
|
May(17-18) |
143.262,43 |
24.402 |
|
|
|
|
June(17-18) |
141.120,08 |
24.402 |
|
|
|
|
July(17-18) |
165.715,79 |
24.402 |
|
|
|
|
August(17-18) |
154.095,95 |
24.402 |
|
|
|
|
September(17-18) |
154.076,80 |
24.402 |
|
|
|
|
October(17-18) |
164.814,36 |
24.402 |
|
|
|
|
November(17-18) |
172.902,96 |
24.402 |
|
|
|
|
December(17-18) |
191.924,99 |
24.402 |
1.988.904 |
81,51 |
|
|
Jan.24 |
64.644,21 |
24.402 |
1.865.701 |
76,46 |
6,2% |
|
Feb.24 |
61.378,22 |
24.402 |
1.751.202 |
71,76 |
12,0% |
|
Mar.24 |
67.209,25 |
24.402 |
1.635.999 |
67,04 |
17,7% |
|
Apr.24 |
47.383,58 |
24.402 |
1.528.529 |
62,64 |
23,1% |
|
May.24 |
54.188,26 |
24.402 |
1.439.454 |
58,99 |
27,6% |
|
Haz.24 |
40.175,24 |
24.402 |
1.338.510 |
54,85 |
32,7% |
|
Tem.24 |
49.672,25 |
24.402 |
1.222.466 |
50,10 |
38,5% |
|
Aug.24 |
43.797,71 |
24.402 |
1.112.168 |
45,58 |
44,1% |
|
Sep.24 |
38.454,75 |
24.402 |
996.546 |
40,84 |
49,9% |
|
Oct.24 |
59.031,25 |
24.402 |
890.763 |
36,50 |
55,2% |
|
Nov.24 |
58.257,75 |
24.402 |
776.117 |
31,81 |
61,0% |
|
Dec.24 |
69.921,53 |
24.402 |
654.114 |
26,81 |
67,1% |
Remarks: Maximum deviation rate is -10%. If the deviation is high, root cause analysis is performed.
.png)
.png)
.png)
.png)
